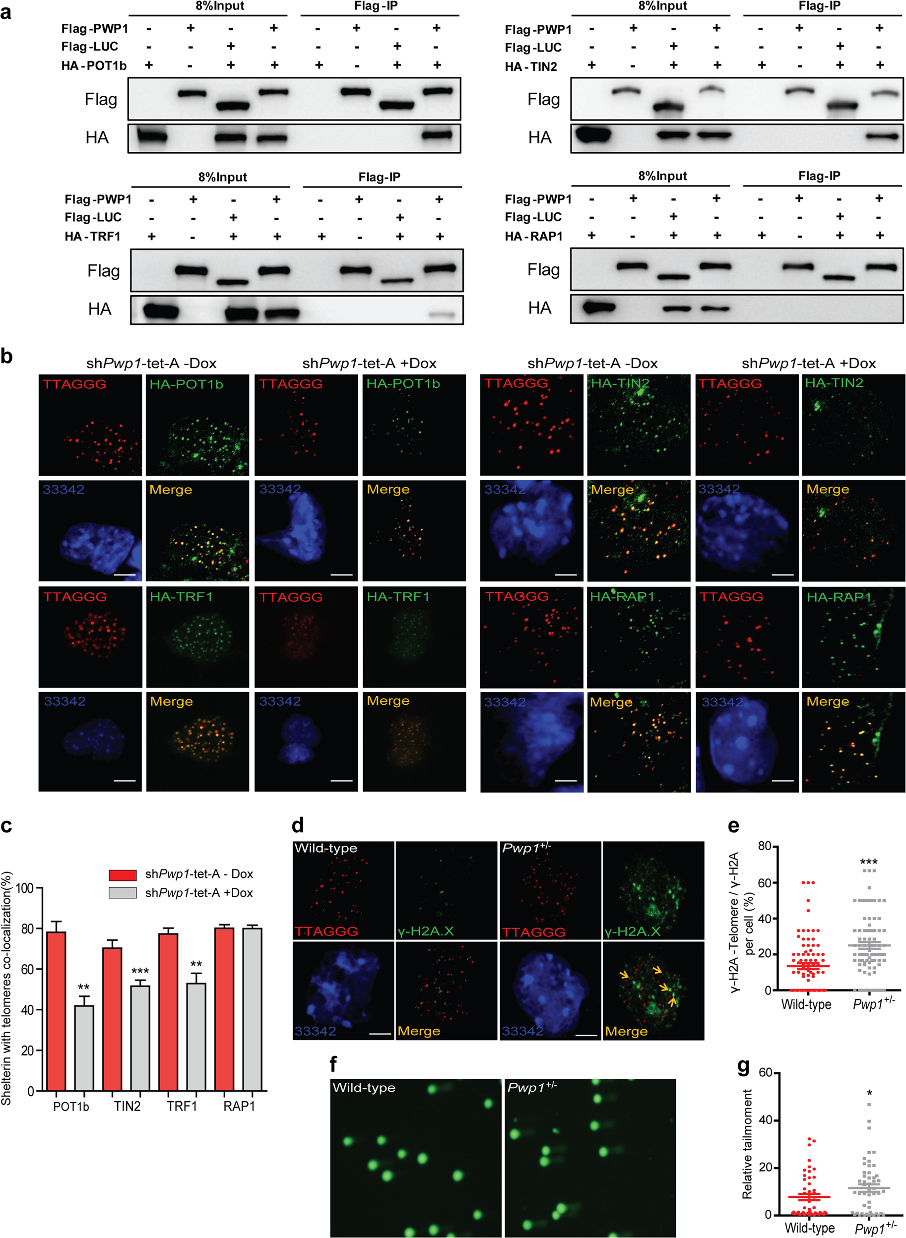
Fig. 2: Pwp1 depletion reduced shelterin complex enrichment at telomeres. See also Supplementary Fig. S2–S4.

a Binding between PWP1 and the shelterin proteins. Plasmids expressing Flag-PWP1, Flag-Luciferase, and HA-shelterin were transfected into 293FT cells for 48 h. Cell extracts were immunoprecipitated using anti-Flag antibody, followed by Western blotting with an anti-HA antibody. b, c Effects of Pwp1 knockdown on telomere recruitment of shelterin proteins in ESCs. ESCs containing shPwp1-tet-A were treated with Dox or without for 48 h and stained for telomeres (TTAGGG; red), shelterin (POT1b, TIN2, TRF1, and RAP1; HA antibody; green), and nuclei (Hoechst 33342; blue). b Representative immunofluorescence (IF)-FISH images. c Quantifications of co-localizing foci between shelterin proteins (POT1b, TIN2, TRF1, and RAP1) and telomeres. d, e Localization of γ-H2A.X in telomric region. Wild-type and Pwp1+/− ESCs were subjected to IF-FISH analysis using a telomere probe (red) and an antibody against γ-H2A.X (green). d Representative images of γ-H2A.X-Telomere. e Quantification of co-localizing foci of γ-H2A.X and telomeres. The graph shows the percentage of γ-H2A.X-Telomere co-localizing foci among the total γ-H2A.X foci per cell. f, g DNA damage in wild-type and Pwp1+/− ESCs. Representative comet assay images (f). Quantification of DNA damage as measured by the comet assay (g). The scale bar represents 10 μm. The data are presented as the mean ± SEM of three independent experiments. *P < 0.05, **P < 0.01, ***P < 0.001