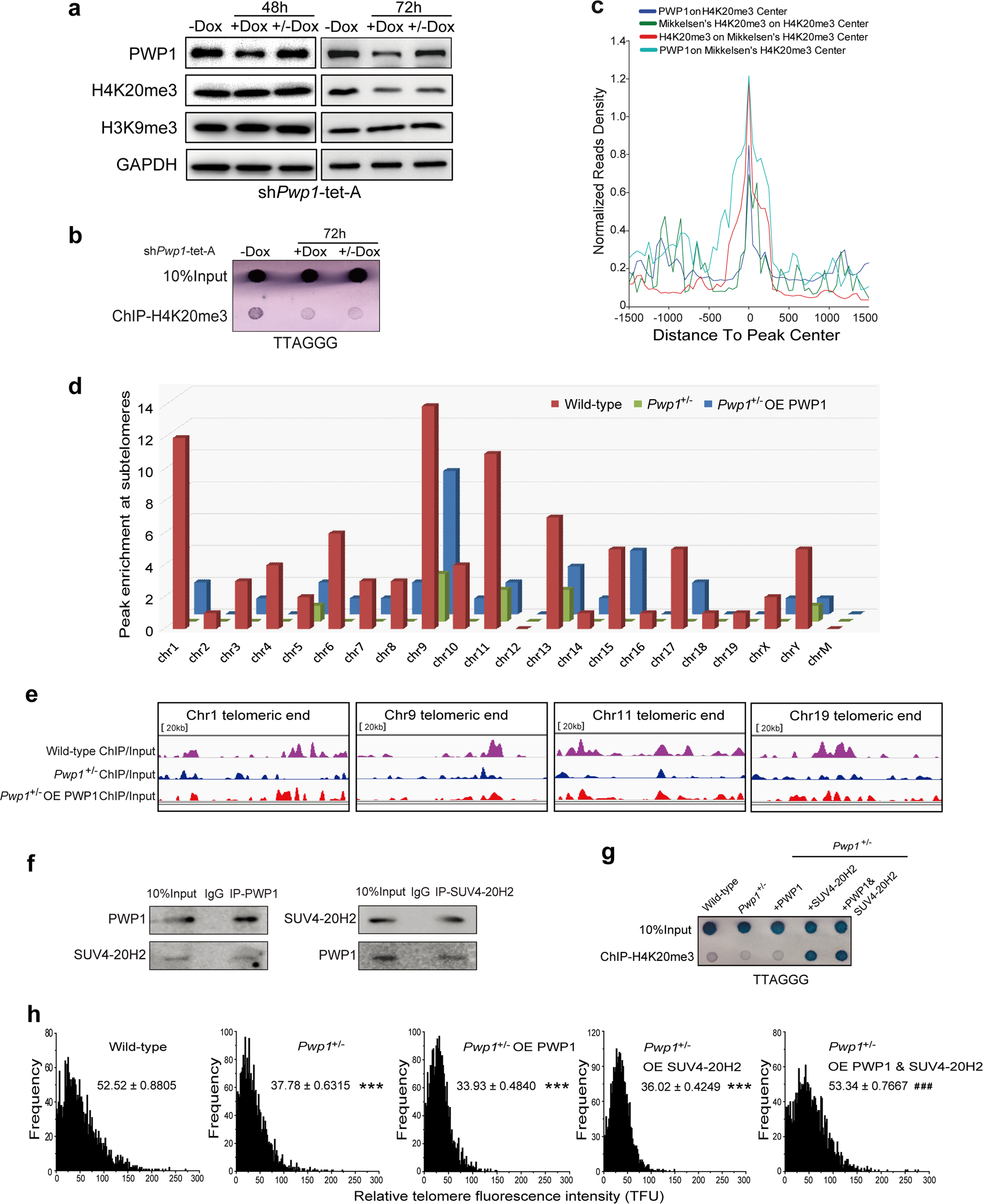
Fig. 4: The role of H4K20me3 in the rescue of telomere length in Pwp1-depleted ESCs. See also Supplementary Fig. S6.

a H4K20me3 and H3K9me3 levels in shPwp1-tet-A ESCs. Cells were treated with 1 µg/ml Dox for 48 h or 72 h. Cell extracts were analyzed by Western blot analysis using the antibodies indicated on the left. −Dox, without Dox treatment; +Dox, treated with Dox for 48 h or 72 h; +/−Dox, treated with Dox for 48 h or 72 h and then without Dox for 48 h or 72 h. b H4K20me3 at telomeres. shPwp1-tet-A ESCs were treated with Dox for 72 h. Chromatin fragments were immunoprecipitated using H4K20me3 antibody, and telomere sequences were detected by dot blot analysis. c Distributions of PWP1 sequence reads relative to the H4K20me3 center. Read densities were normalized to reads per kilobases per million reads (RPKM). d H4K20me3-devoid islands at subtelomeric regions in wild-type, Pwp1+/−, and Pwp1+/−/PWP1-OE ESCs (P < 10−5 versus random genomic regions). The enrichment (versus genome random) of such islands on each subtelomeric region is shown. e H4K20me3 enrichment in subtelomeric regions of multiple chromosomes in mouse ESCs. f Interaction between PWP1 and SUV4-20H2 proteins. Extracts from ESCs were immunoprecipitated using antibodies against PWP1 or SUV4-20H2 proteins, followed by Western blot analysis using both antibodies. g H4K20me3 enrichment at telomeres. Chromatin fragments from wild-type, Pwp1+/−, PWP1- and SUV4-20H2-overexpressing Pwp1+/− ESCs were immunoprecipitated with an antibody against H4K20me3, and telomere sequences were detected on a dot blot. h Telomere length in Pwp1+/− ESCs. Pwp1+/− ESCs were infected with lentiviruses-overexpressing PWP1 or SUV4-20H2. Telomere length was determined by telomere Q-FISH, and the data are shown as TFU. The data are presented as the mean ± SEM of three independent experiments. ***P < 0.001 compared with wild-type ESCs; ###P < 0.001 compared with Pwp1+/− ESCs