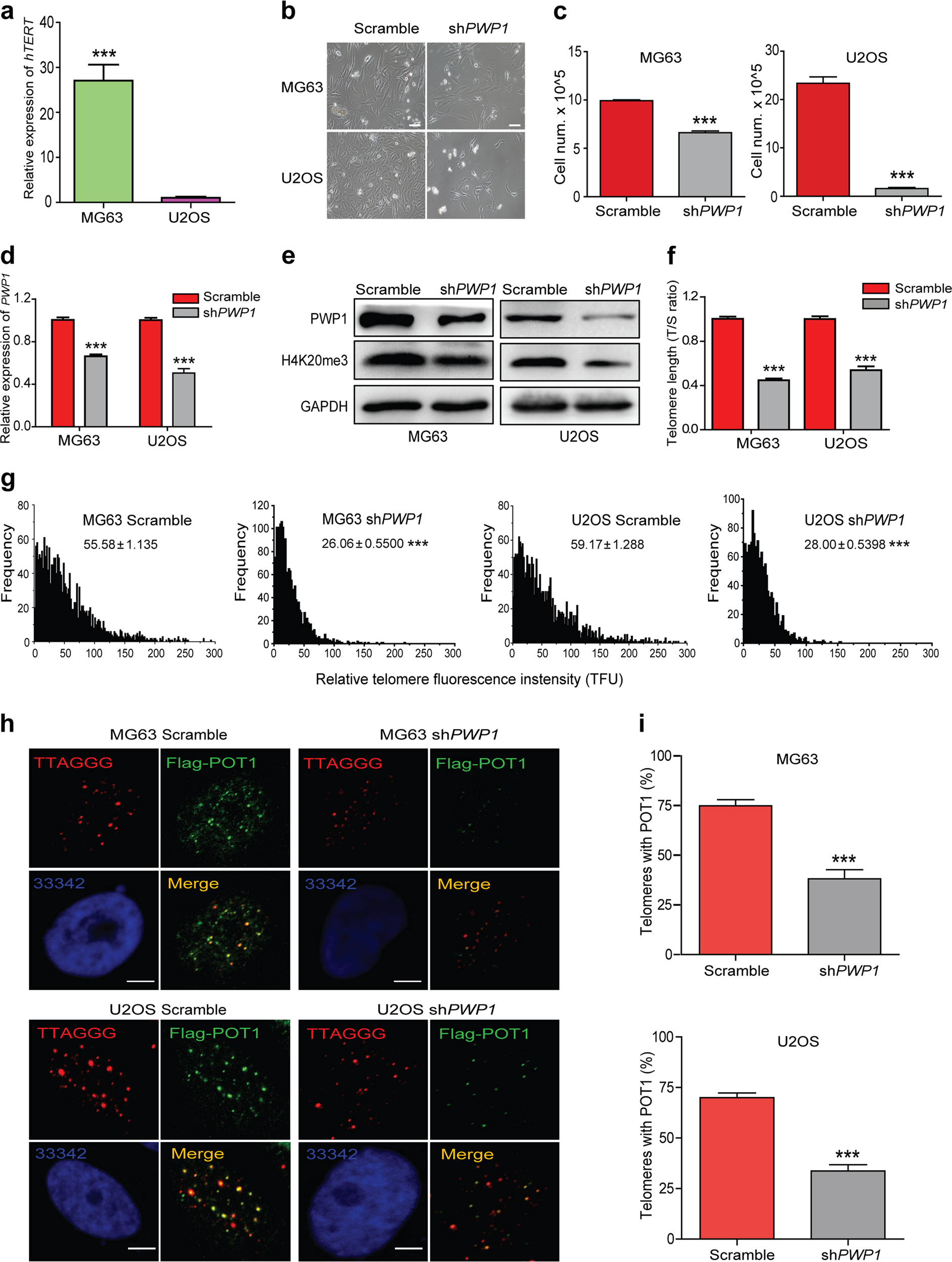
Fig. 6: PWP1 is involved in the regulation of telomere length in human cells. See also Supplementary Fig. S8.

a hTERT expression in human cell lines. hTERT mRNA levels in MG63 and U2OS cells were determined by RT-qPCR analysis. b, c Effects of PWP1 knockdown in human cell lines. b Representative images and (c) proliferation of 105 MG63 and U2OS cells. d, e Knockdown of PWP1 expression (mRNA (d) and protein (e) levels) in MG63 and U2OS cells. PWP1 expression was determined by RT-qPCR analysis, and Western blotting was performed using antibodies against PWP1 protein and H4K20me3. f, g Changes of telomere length upon PWP1 knockdown in MG63 and U2OS cells. f Relative telomere lengths are shown as the T/S ratio as determined by qPCR. g A distribution diagram of relative telomere length. The data are shown as TFU determined by telomere Q-FISH. h, i Effect of PWP1 knockdown on Pot1 binding to telomeres. h Representative IF-FISH images of MG63 and U2OS cells following PWP1 knockdown. Cells were stained for telomeres (TTAGGG; red), shelterin (POT1; green), and nuclei (Hoechst 33342; blue). i Quantification of POT1 and telomere co-localizing foci. The scale bar represents 10 μm. The data are presented as the mean ± SEM of three independent experiments. ***P < 0.001