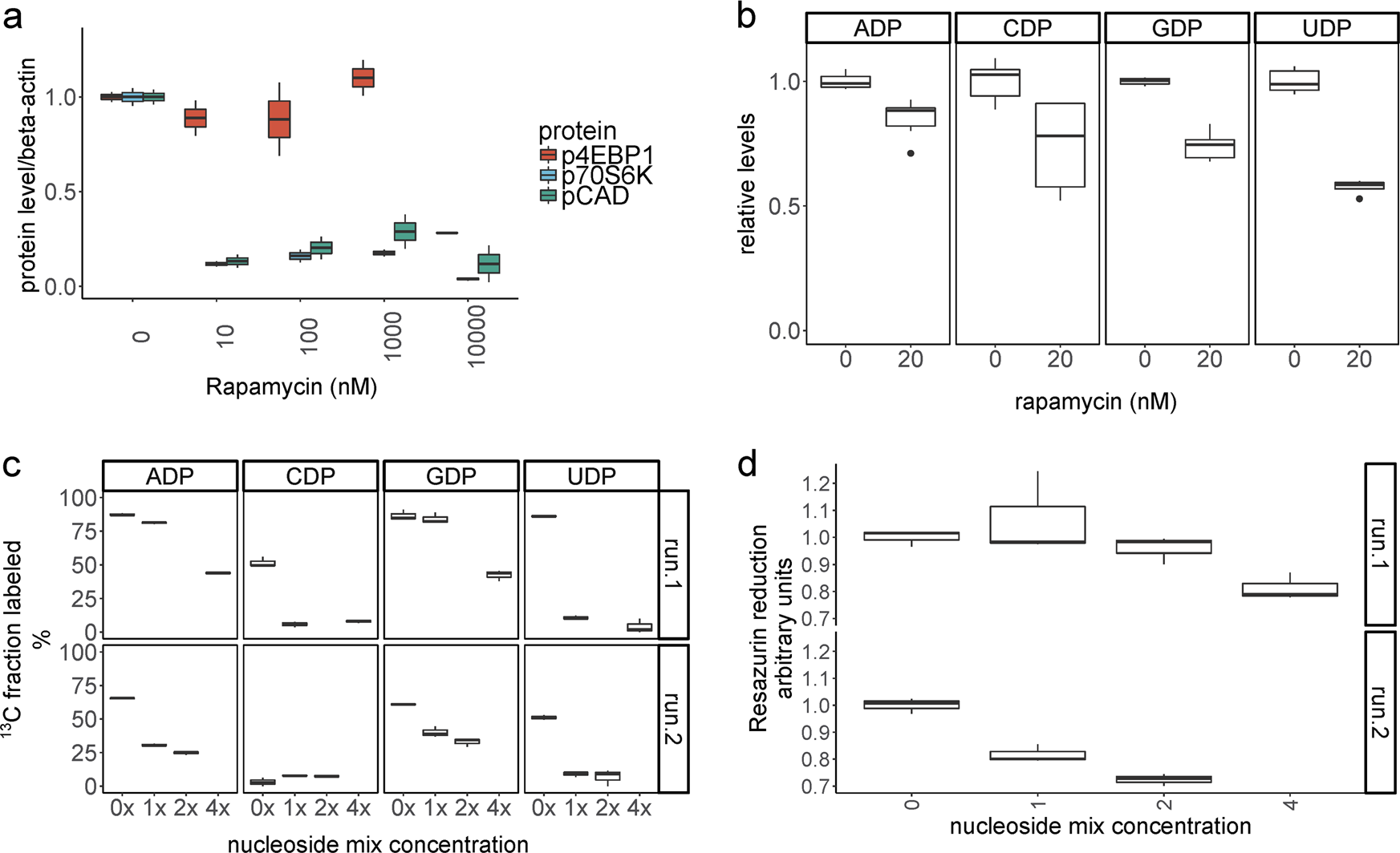
Fig. 5: Nucleoside supplementation does not circumvent mTOR inhibition.

a T-cells were treated with the indicated concentrations of rapamycin for 48 h and levels of mTORC1 phosphorylation targets were assayed by western blot. b Rapamycin treatment reduces relative intracellular levels of nucleoside phosphates. Summary of two experiments run in triplicates (n = 6, 6) assayed at a 48 h time-point. c Supplementation of unlabeled nucleosides results in a decrease of glucose-derived heavy carbon label incorporation into nucleoside phosphates at 48 h. Results of two experiments with all conditions run in triplicate. d Metabolic activity (alamar blue resazurin reduction) assay of T-cells treated with 20 nM rapamycin for 48 h and additionally treated with the indicated concentrations of nucleoside cocktail.