Fig. 6: BmPnldc1 deficiency decreased male fertility due to abnormalities of eupyrene sperm.
From: Dysfunction of dimorphic sperm impairs male fertility in the silkworm

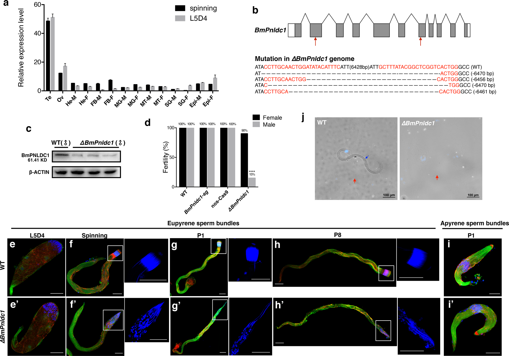
a Expression profile of BmPnldc1 mRNA at L5D4 and spinning stages. Tissues including testis (Te), ovary (Ov), head (He), fat body (FB), midgut (MG), malpighian tubule (MT), silk gland (SG), epidermis (Epi) from male (-M) and female (-F) were analyzed. Data are mean ± SEM. b Genomic disruption of the BmPnldc1 gene using CRISPR/Cas9. Schematic of BmPnldc1 gene structure and sgRNA targets. Exons are represented by boxes, ORFs are indicated with gray filled boxes, and 5′ UTRs and 3′ UTRs are shown by blank boxes. Fold lines represent the introns. Introns and other features are not to scale. Red arrows indicate the target sites of sgRNA1 and sgRNA2. Genomic mutations of the BmPnldc1 gene are shown with target sequences denoted in red. The dashed lines indicate deleted sequences, and indel events are shown to the right. c Western blot analyses of BmPNLDC1 protein levels in WT and ∆BmPnldc1 testis in stage L5D4. β-Actin was used as an internal control. d Fertility of males and females of indicated genotypes. Fertility is indicated on the histogram. n = 20, ****p < 0.0001, Fisher exact test. e–i′ Immunostaining images of sperm bundles from testes of WT and ∆BmPnldc1 males in different developmental stages. Insets show magnification of the anterior part of eupyrene sperm bundles. Blue, Hoechst; red, F-actin; green, α-tubulin. Scale bars, 40 µm. j Sperm in ejaculatory seminalis of virgin WT and ∆BmPnldc1 males. A eupyrene sperm bundle is indicated with a blue arrow. Apyrene spermatozoa displaying a shrunken shape are indicated with red arrows. Blue, Hoechst stained nuclei. Scale bars, 100 µm.