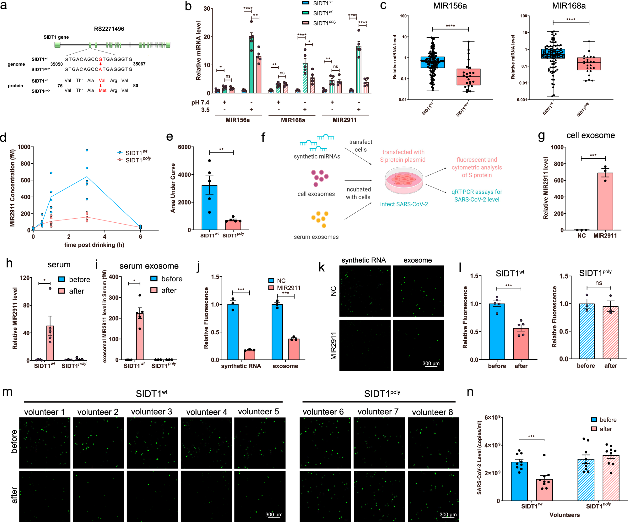
Fig. 1: SIDT1 polymorphism decreased absorption of exogenous miRNAs.

a Diagram of the position of SNP rs2271496 in the SIDT1 gene. b The miRNA levels in HEK293T cells after incubation with synthetic miRNAs at a pH of 7.4 or pH 3.5. c Basal level of MIR156 or MIR168 in serum samples of volunteers that carry SIDT1wt or SIDT1poly, respectively. d Dynamic MIR2911 levels in serum samples from volunteers after oral administration of 200ml HD prepared from 30g dried honeysuckle. e Area under the curve of the dynamic MIR2911 levels. f Diagrams of the collection of exosomes from cell medium or serum before or after the oral administration of HD and the measurement of the biological activities of synthetic miRNAs or exosomal miRNAs in inhibiting S protein expression. g Relative MIR2911 level in exosomes isolated from culture mediums of HEK293T cells transfected with MIR2911 or NC miRNAs. h, i Serum MIR2911 levels (h) and serum exosomal MIR2911 levels (i) in 5 volunteers who carry SIDT1wt and 3 volunteers who carry SIDT1poly before and after oral administration of HD. j, k Cytometric analysis (j) and fluorescence images (k) of GFP-S-protein-overexpressing HEK293T cells after transfection with MIR2911 or NC miRNAs and incubation with exosomes collected from HEK293T cell medium after transfection with MIR2911 or NC miRNAs. l, Cytometric analysis of GFP-S-protein-overexpressing HEK293T cells after incubation with serum exosomes from 5 volunteers carrying SIDT1wt (left panel) and 3 volunteers carrying SIDT1poly (right panel) before or after oral administration of HD. m Fluorescence images of GFP-S-protein-overexpressing HEK293T cells after incubation with serum exosomes from 5 volunteers carrying SIDT1wt (left panel) and 3 volunteers carrying SIDT1poly (right panel) before or after oral administration of HD. n Efficacy of exosomal MIR2911 in human serum in inhibiting replication of SARS-CoV-2 before or after oral administration of HD.