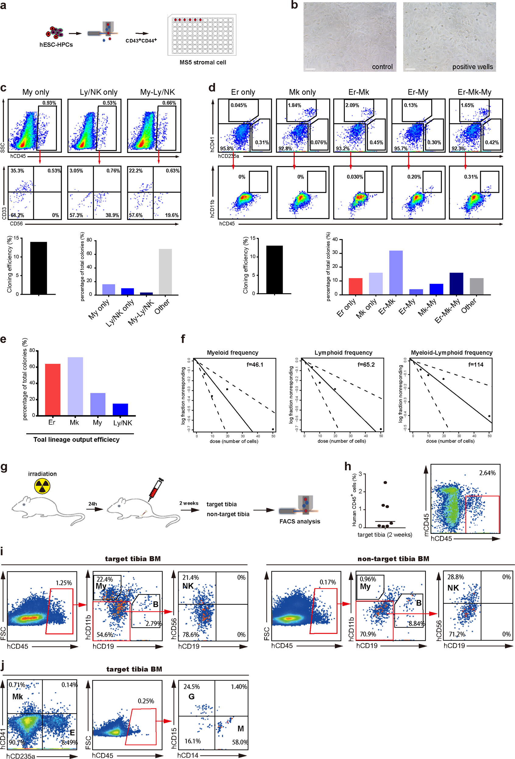
Fig. 4: Analysis of multi-potency of hESC-HSPCs by single-cell clonal assay and in vivo transplantation.
From: Characterization and generation of human definitive multipotent hematopoietic stem/progenitor cells

a Experimental design of clonal assays of lineage potential of hESC-HSPCs co-culturing with MS-5. CD43+CD44+ hESC-HSPCs were sorted at differentiation day 8 and seeded on MS-5 cells in 10 96-wells plates at single-cell level. Myeloid and/or lymphoid lineage outputs were examined 4 weeks after co-culturing. b Morphology of single hESC-HSPCs co-culturing with MS-5 for 4 weeks. Scale bar: 100 μm. c FACS analysis of myeloid and/or lymphoid lineage outputs of single hESC-HSPCs co-culturing with MS-5. The CD45+ human hematopoietic cells were gated 4 weeks after differentiation and analyzed for known lineage markers as indicated. CD33 for myeloid and CD56 for lymphoid/NK. Left lower panel: quantitative data of total cloning efficiency of single hESC-HSPCs that can form blood clones. Right lower panel: percentage of myeloid and/or lymphoid clones of total formed blood clones by single hESC-HSPCs. d FACS analysis of erythroid, megakaryocyte and/or myeloid lineage outputs of single hESC-HSPCs co-culturing with MS-5. The cells were gated 4 weeks after differentiation and erythroid clones were defined as hCD235a+ only (Er only). Megakaryocyte clones were defined as hCD41+ only (Mk only). Erythroid/megakaryocyte clones were defined as hCD235a+ and hCD41+ but negative for hCD11b (Er/Mk). Erythroid/myeloid clones were defined as hCD235a+ and hCD11b+ but negative for hCD41 (Er/My). Erythroid/megakaryocyte/ myeloid clones were defined as hCD235a+, hCD41+ and hCD11b+ (Er/Mk/My). Left lower panel: quantitative data of total cloning efficiency of single hESC-HSPCs that can form blood clones. Right lower panel: percentage of erythroid, megakaryocyte, and/or myeloid clones of total formed blood clones by single hESC-HSPCs. e Lineage cloning efficiency of single hESC-HSPCs shown in c and d, presented as the proportion of cells of various lineages in positive wells. Er, Erythroid potential (erythroid plus mixed); MK, Megakaryocyte potential (megakaryocyte plus mixed); My, Myeloid potential (myeloid plus mixed); Ly/NK, Lymphoid potential (lymphoid plus mixed). f Limiting-dilution assays for myeloid and/or lymphoid frequencies of hESC-HSPCs. LDA plots show the frequency (f: 1 in X cells can give rise to) of CD44+ hESC-HSPCs in myeloid, lymphoid and myeloid-lymphoid potential. Plots are generated by ELDA software. g Experimental design of in vivo transplantation of hESC-HSPCs. h Human CD45+ cell engraftment in the injected tibias of NSI mice 2 weeks after transplantation of hESC-HSPCs. i, j In vivo lineage potential of hESC-HSPCs. CD43+CD44+ hESC-HSPCs were sorted at differentiation day 8 and transplanted into the tibia of NSI mice. Multilineage outputs were examined 2 weeks after transplantation. Myeloids (My), Nature killer cells (NK), B cells, Granulocytes (G) and macrophages (M) were gated for human CD45+ events. Megakaryocytes and erythrocytes were defined as hCD41+ only (Mk) or hCD235a+ (E) only.