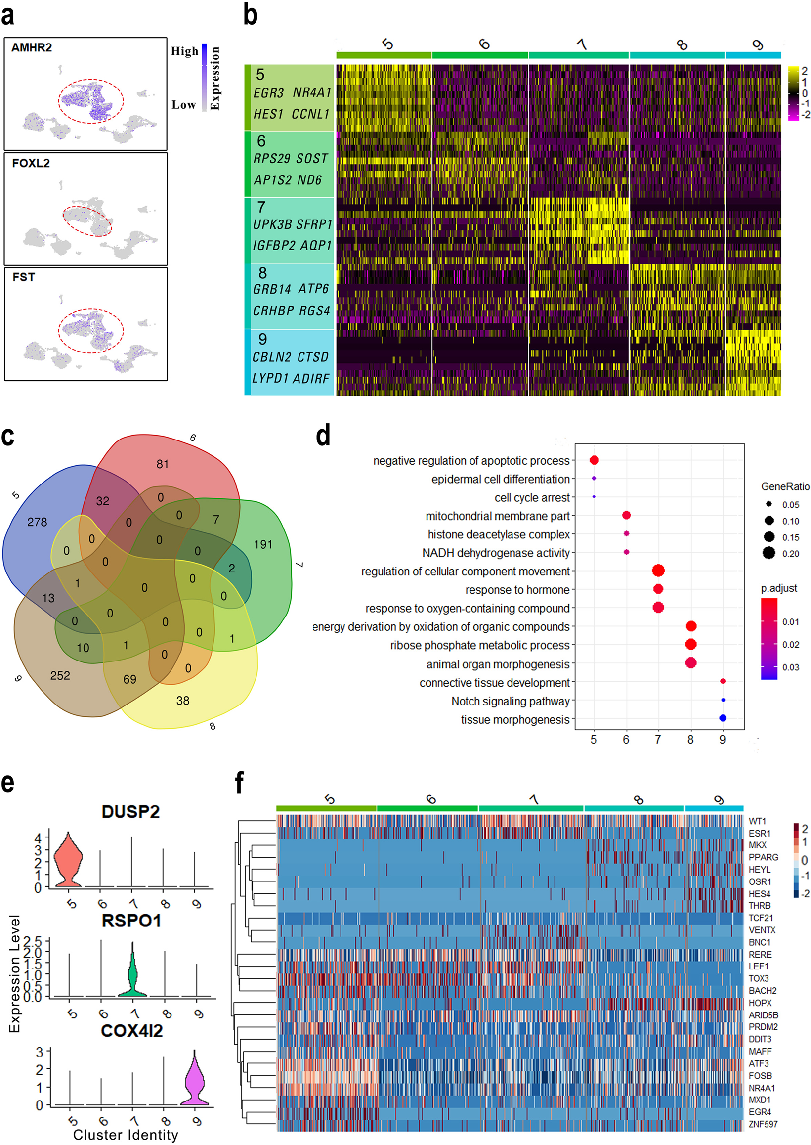
Fig. 5: Dynamic changes of granulosa cell transcriptomes.

a The expression of granulosa cell marker genes, with their expression projected onto the UMAP plot. b Heatmap showing representative marker genes of granulosa cell subpopulations (clusters 5–9). c Venn diagram shows overlapping of differentially expressed genes among granulosa cell populations. d The enriched GO terms (biological processes) to the subpopulations of the granulosa cells (clusters 5–9). e Violin plots show the specific expressed genes in different granulosa cell subpopulations. f Heatmap representing the dynamics of transcription factors across granulosa cell populations.