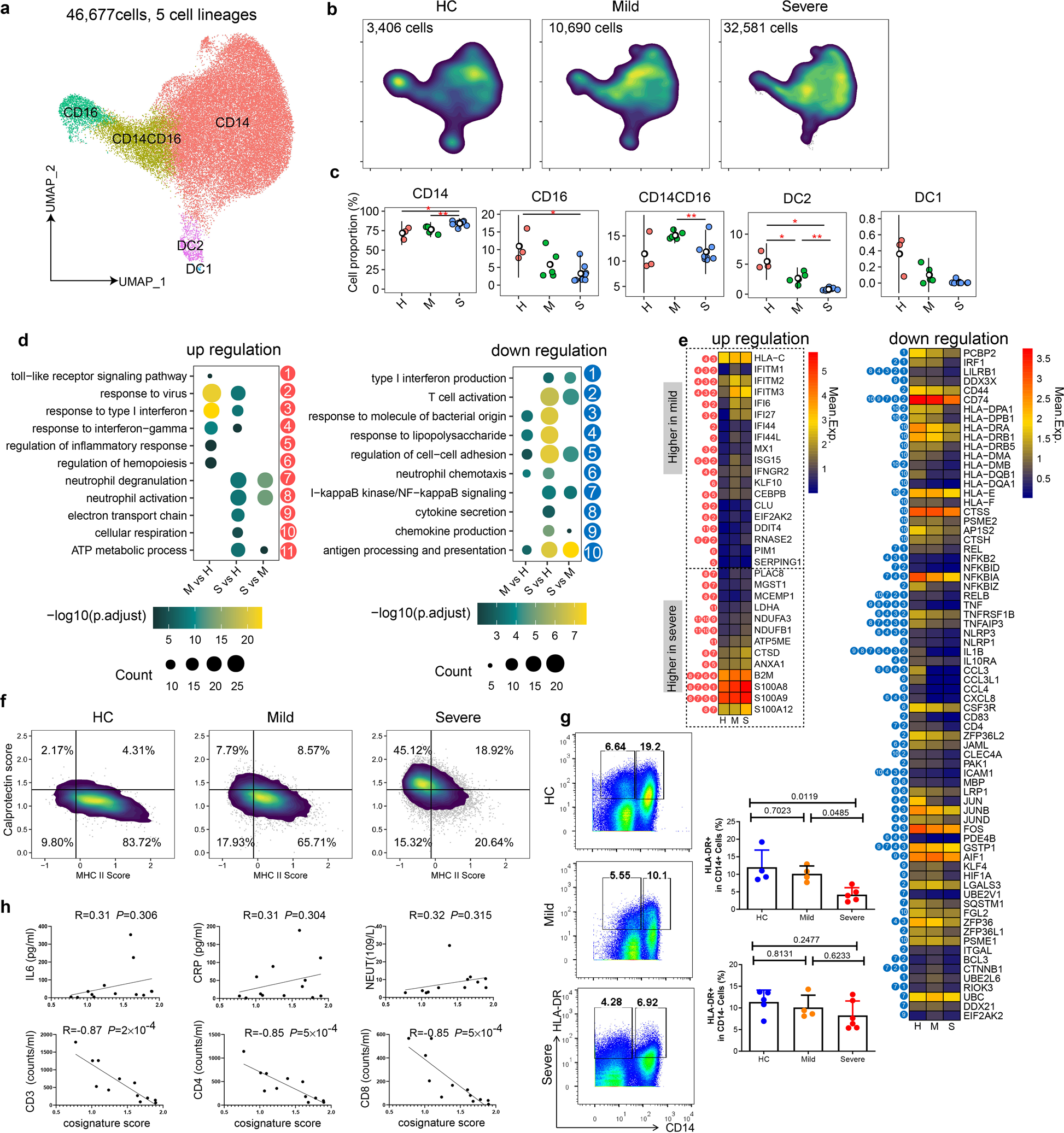
Fig. 2: Single-cell analysis of peripheral myeloid cell compartments in patients with COVID-19.

a UMAP plot of the five types of myeloid cells in PBMCs. b Density plots show the UMAP projection of peripheral myeloid cells from COVID-19 patients and controls. c Comparisons of percentages of each peripheral myeloid cell types between the two COVID-19 groups and controls (two-sided Student’s t-test, *P < 0.05, **P < 0.01). d Enrichment of GO biological process (BP) terms for upregulated genes (left) and downregulated genes (right) in blood CD14+ monocyte comparisons between mild and HC (M vs H), severe and HC (S vs H), and severe and mild groups (S vs M) (representative terms are shown, adjusted P < 0.01 as indicated by the colored bar). e The heatmaps show the selected differentially expressed genes and their associated GO terms as indicated in d (logFC > 0.41 or < –0.41, adjusted P < 0.01). Mean.Exp, average expression. f Density plots show the composite MHC II signature scores and calprotectin signature scores of peripheral CD14+ monocytes in 2D maps. The horizontal and vertical lines separating the four quadrants represent the median scores of all CD14+ monocytes. The percentages of cells in each quadrant are indicated. g Left panel shows the representative flow cytometric data of HLA-DR expression on CD14+ and CD14– PBMCs. Right plot shows the summarized data from more subjects (two-sided Student’s t-test). h The Pearson correlation of “MDSC-like signature score” and plasma CRP, IL-6 levels, blood neutrophil, CD3+, CD4+, and CD8+ T cell counts.