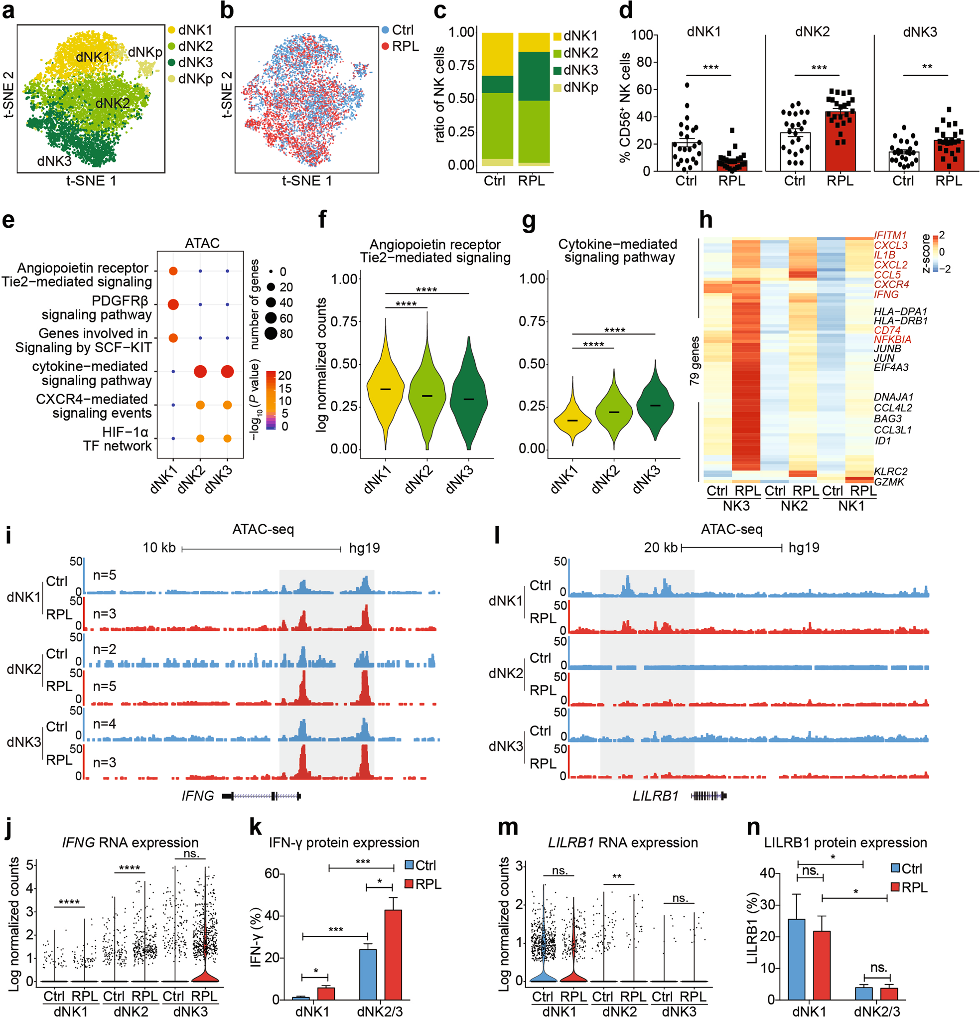
Fig. 2: A subset of angiogenic dNK cells are decreased in RPL patients.

a, b t-SNE plots of 9409 dNK cells, indicating four main clusters (a) from RPL patients and healthy controls (b). Colors indicate cell clusters and disease status. NKp, proliferating natural killer cells. c The proportion of dNK1, dNK2, dNK3, and dNKp cell subsets among the 9409 dNK cells from healthy controls and RPL patients. d Flow cytometry analysis of a larger cohort of healthy controls (nc = 24) and RPL patients (np = 23) to confirm the proportions of dNK1, dNK2, and dNK3 cell subsets among all gated dNK (CD45+CD56+CD3−) cells. e Scatter plot of the enriched genomic features in chromatin accessible sites of the three dNK cell subsets by ATAC-seq of the healthy controls (dNK1, nc = 5, np = 3; dNK2, nc = 2, np = 5; dNK3, nc = 4, np = 3). f, g Violin plots of the expression of genes involved in the signaling pathway “angiopoietin receptor Tie2-mediated signaling pathway” and “cytokine-mediated signaling pathway” in the three dNK cell subsets from healthy controls. h Heatmap for unsupervised clustering analysis of the differentially expressed genes between healthy controls and RPL patients, assessed for each of the three dNK cell subsets. Genes colored in red belong to the term of “cytokine-mediated signaling pathway”. i UCSC genome browser visualization of the chromatin accessibility profiling at the IFNG locus. j Violin plots of single-cell RNA expression of the IFNG gene in each dNK cell subset in healthy control and RPL patients. k Bar graph showing the percentage of IFN-γ expression in dNK1, dNK2, and dNK3 cell subsets from healthy controls (nc = 7) and RPL patients (np = 7). l UCSC genome browser visualization of the chromatin accessibility profiling at the LILRB1 locus. m Violin plots of single-cell expression of the LILRB gene in each dNK cell subset in healthy control and RPL patients. n Bar graph showing the percentage of LILRB1 expression in dNK1, dNK2, and dNK3 cell subsets from healthy controls (nc = 7) and RPL patients (np = 7). ns, P > 0.05; *P < 0.05; **P < 0.01; ***P < 0.001; ****P < 0.0001; Student’s t-test. Bars represent means with SEM.