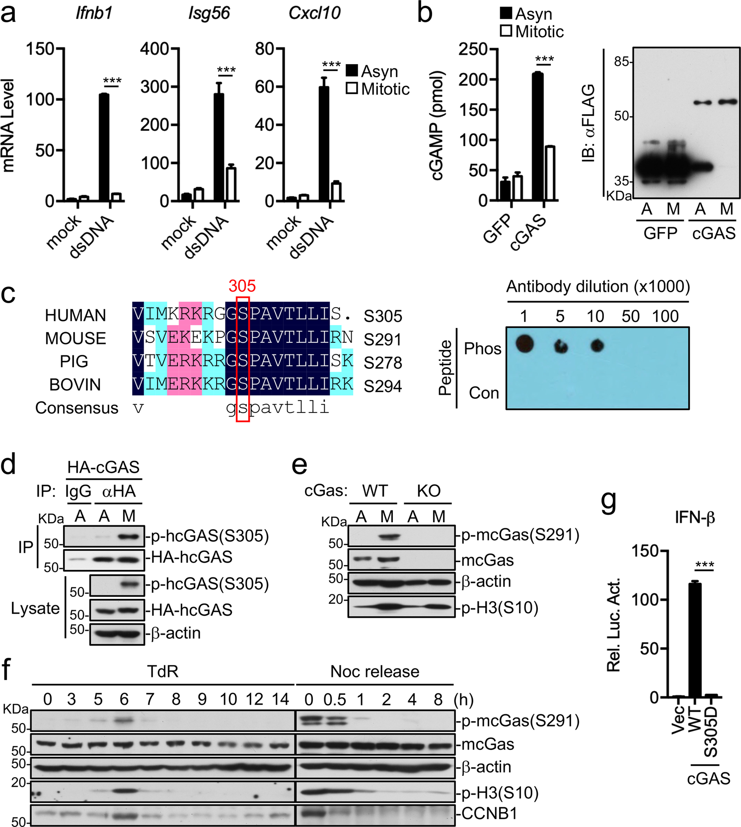
Fig. 3: Phosphorylation of cGAS S305 causes its inactivation in mitosis.
From: Phosphorylation of cGAS by CDK1 impairs self-DNA sensing in mitosis

a dsDNA-induced production of cGAMP is impaired in mitotic cells. Asynchronized (Asyn) or synchronized (Mitotic) HT1080 cells were mock-transfected or transfected the dsDNA DNA90 for 4 h and then cell extracts containing cGAMP were delivered to digitonin-permeabilized Raw264.7 cells for 4 h before qPCR analysis of mRNA levels of the indicated genes. b Mitotic cGAS has decreased enzymatic activity. cGAS purified from asynchronized (Asyn) or synchronized (Mitotic) HT1080 cells expressing FLAG-cGAS was subjected to in vitro cGAMP synthesis assay. FLAG-GFP was used as a negative control. c Preparation of a mcGAS S291 phosphorylation antibody. Left: Sequence alignment of cGAS from the indicated species. The sequences are corresponding to aa284-300 of mcGAS. Right: A phospho-S291 mcGAS antibody specifically recognized the phosphorylated peptide. Synthetic peptides of phosphorylated (Phos) or control (Con) mcGas 284VEKEKPGSPAVTLLIRN300 were used for dot blots. d, e cGAS is phosphorylated at hcGAS S305 or mcGAS S291 in mitotic cells. HA-cGAS stably-expressing HT1080 cells were asychronized (A) or synchronized at mitosis (M). The cell lysates were co-immunoprecipitated with anti-HA before immunoblotting analysis with the indicated antibodies (d). cGas+/+ and cGas−/− L929 cells were treated with nocodazole (300 nM) for 14 h before immunoblotting analysis with the indicated antibodies (e). f Cell cycle-dependent regulation of cGAS phosphorylation. L929 cells were arrested at G1/S transition with double-thymidine blockade, followed by release for different times (TdR) or were arrested at mitosis using nocodazole blockade, followed by shake-off and release for different times (Noc release). Cells were collected and subjected to immunoblotting analysis with the indicated antibodies. p-H3 (Histone H3 phospho S10) and cyclin B was used as a mitotic marker. g cGAS phosphorylation mimic mutant is inactive. MITA stably-expressing HEK293 cells were transfected with the indicated plasmids for 24 h before luciferase assays. ***P < 0.001 (Student’s t-test, unpaired, two-tailed). Data shown are representative of three (a, d) or two (b, e–g) biological repeats. Data shown in (a), (b), and (g) are mean ± S.D. of one representative experiment performed in triplet.