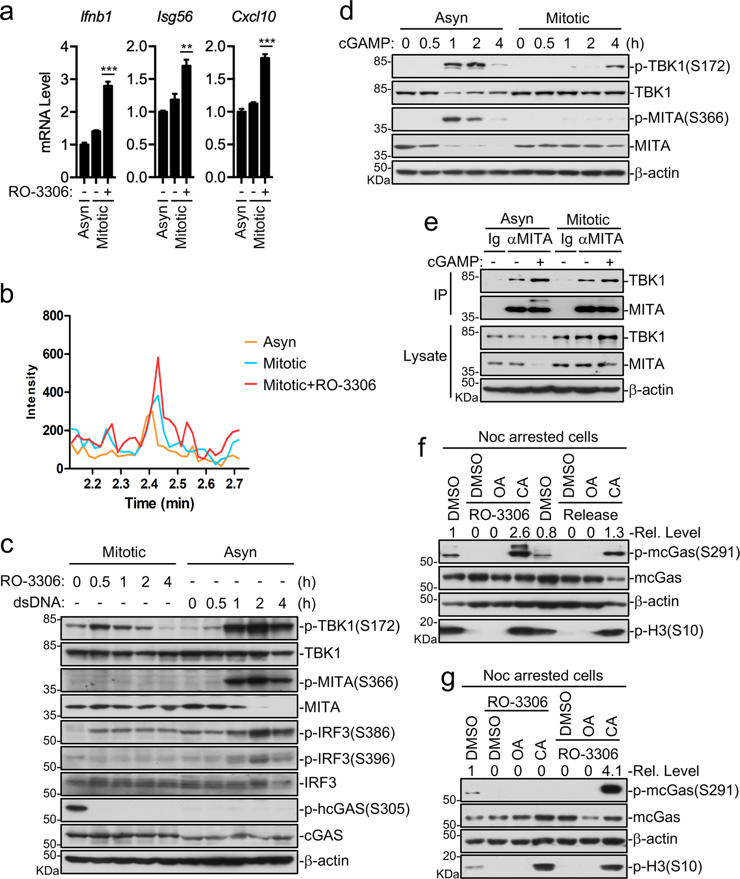
Fig. 5: Multiple mechanisms are involved in inhibition of cGAS-mediated pathways in mitotic cells.
From: Phosphorylation of cGAS by CDK1 impairs self-DNA sensing in mitosis

a, b CDK1 inhibition partially restores cGAMP production. Asynchronized (Asyn) or synchronized (Mitotic) HT1080 cells were left untreated or treated with RO-3306 (10 μM) for 30 min, and then cell extracts containing cGAMP were delivered to digitonin-permeabilized Raw264.7 cells for 4 h before qPCR analysis for mRNA levels of the indicated genes (a), or were directly analyzed by mass spectrometry (b). **P < 0.01, ***P < 0.001 (Student’s t-test, unpaired, two-tailed). Data shown are mean ± S.D. of one representative experiment performed in triplet (a). c Effects of CDK1 inhibition on activation of downstream components of cGAS in mitotic cells. Synchronized (Mitotic) HT1080 cells were left untreated or treated with RO-3306 (10 μM) for the indicated times before immunoblotting analysis with the indicated antibodies. Asynchronized (Asyn) HT1080 cells transfected with HT-DNA were used as a positive control. d Inhibition of downstream components of cGAS in mitosis. HT1080 cells asynchronized (Asyn) or synchronized by paclitaxel (Mitotic) were left mock-transfected or transfected with cGAMP for the indicated times before immunoblotting analysis with the indicated antibodies. e cGAMP-induced recruitment of TBK1 to MITA is barely affected in mitotic cells. Asynchronized (Asyn) or synchronized (Mitotic) HT1080 cells were left untreated or treated with cGAMP for 2 h followed by co-immunoprecipitation and immunoblotting analysis. f CA but not OA restores mcGas phosphorylation at S291. Raw264.7 cells were synchronized by nocodazole, pretreated with the phosphatase inhibitors (100 nM) for 30 min, followed by RO-3306 treatment (10 μM) for 30 min or release into fresh medium for 2 h before immunoblotting analysis. g CDK1 and PP1 coordinately regulate cGAS phosphorylation during mitosis. Synchronized (Mitotic) Raw264.7 cells were pretreated with RO-3306 (10 μM) for 30 min then treated with CA or OA (100 nM) for 30 min, or were pretreated with CA or OA (100 nM) for 30 min and then treated with RO-3306 (10 μM) for 30 min. The cells were then analyzed by immunoblots with the indicated antibodies. Data shown are representative of three (a) or two (d–g) biological repeats.