Fig. 1: Relative mutational difficulty in human cancer.
From: Defining relative mutational difficulty to understand cancer formation

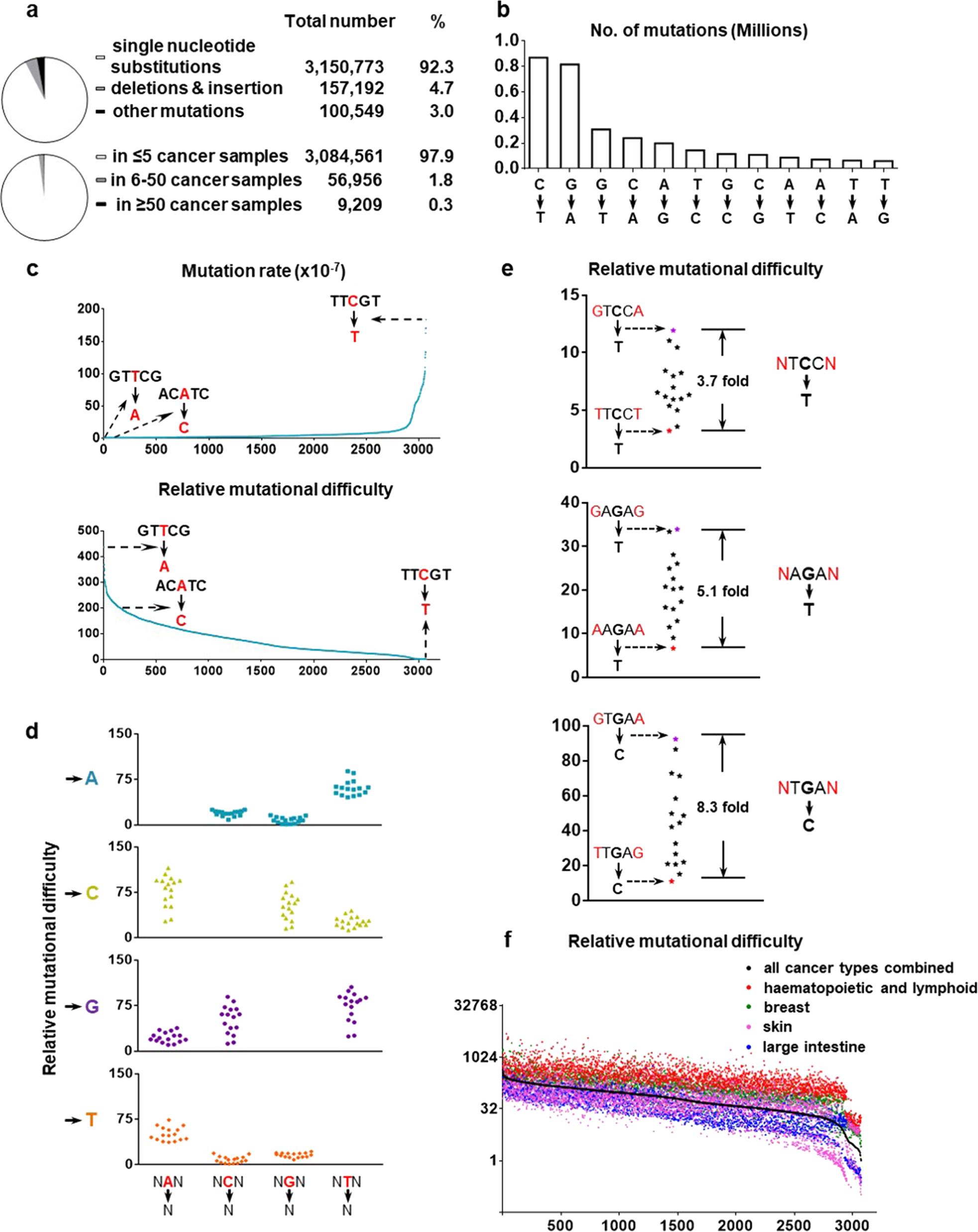
a, b Overview and classification of coding mutations from about 26,154 cancer genomes. c Rates and relative difficulties of different types of mutations based on 26,154 cancer genomes. Depending on the type of nucleotide substitution and the surrounding sequences, mutations are divided into 3072 groups. d, e The impact of flanking nucleotides on relative mutational difficulty. f Cancer type-specific relative mutational difficulty.