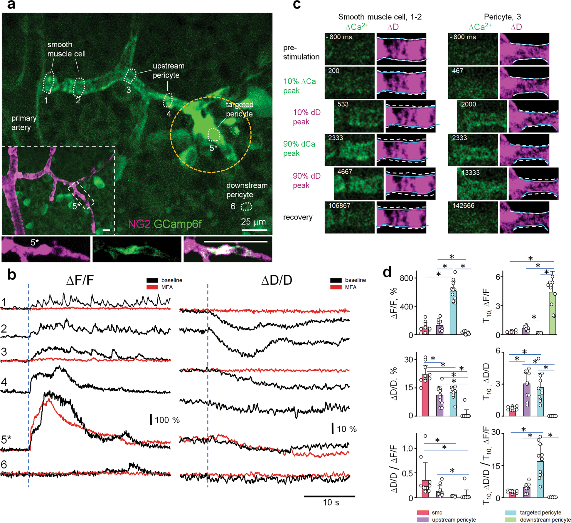
Fig. 5: Vasomotor response is shaped by contractile cell-type-specific temporal dynamics between Ca increase and vasomotor response.

a Directional calcium increase in a vascular branch after local electric stimulation of a capillary pericyte (5) in an NG2-DsRed-GCamp6f mouse. Inability to distinguish the targeted cell is due to GCaMP activation in surrounding cells (dashed circle). The bottom panels show targeted pericyte (5*). b Temporal kinetics of calcium rise and vasomotor response in contractile cells along the vascular branch shown in a (baseline, black trace). Calcium rise in non-targeted contractile cells and propagation of the vasomotor response was blocked by 40 mM MFA (red); they were not affected in the targeted pericyte. c Remote SMCs at the artery have faster calcium rise and stronger vasomotor response than pericytes adjacent to the stimulation site. Pre-stimulation outlines of the blood vessels are shown by a dashed line in all frames, while current outlines are marked by solid blue lines. d Calcium rise, vasomotor response, and Excitation-Constriction Coupling is significantly different between pericytes and SMCs. Data are shown as means ± SD; 11 samples, 6 mice, one-way ANOVA. *P < 0.05.