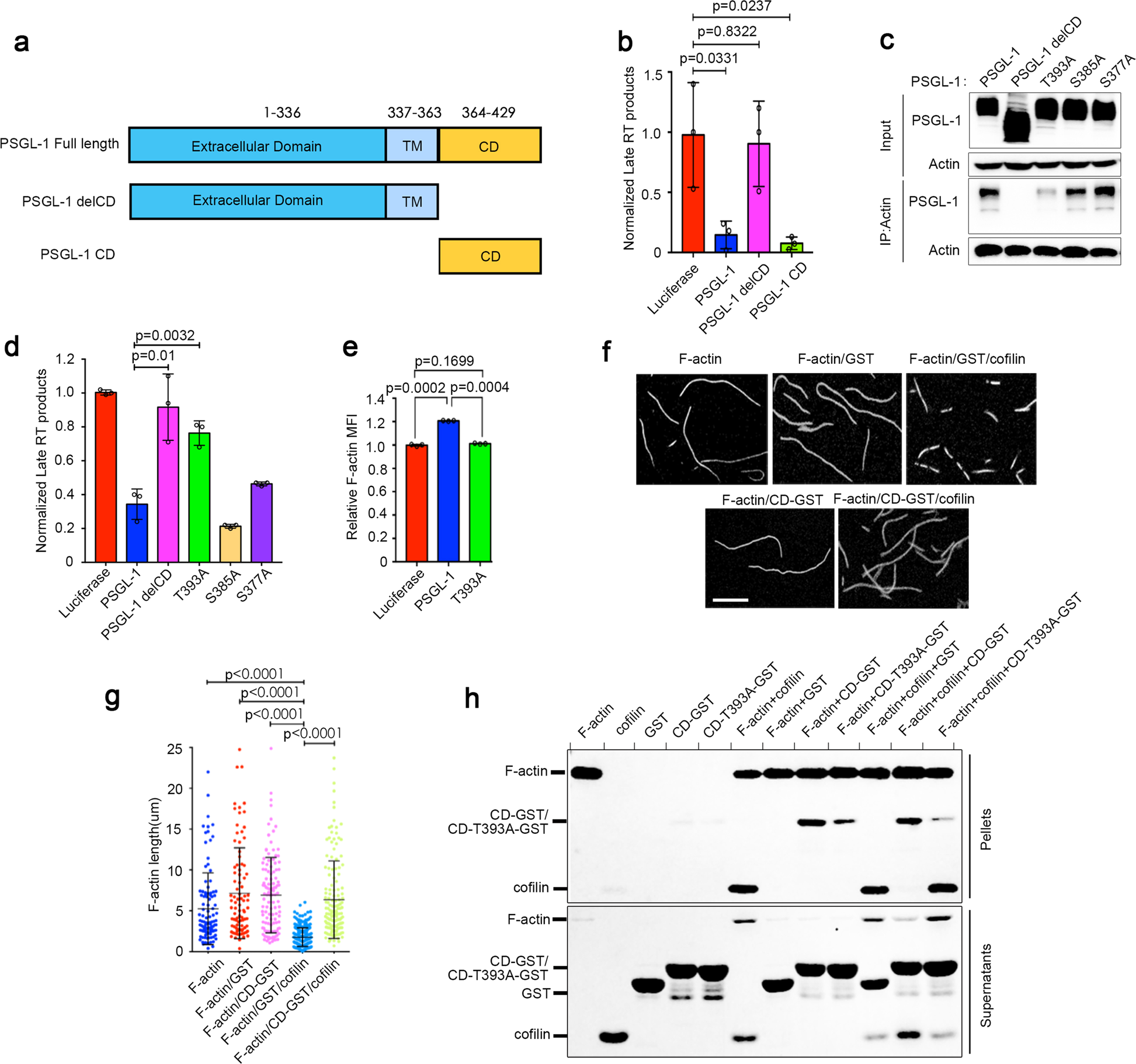
Fig. 2: PSGL-1 inhibits F-actin disassembly to inhibit HIV-1 reverse transcription.
From: PSGL-1 inhibits HIV-1 infection by restricting actin dynamics and sequestering HIV envelope proteins

a Domain structure of PSGL-1, TM transmembrane domain, CD cytoplasmic domain, delCD PSGL-1 with deletion of CD. b MAGI cells overexpressing PSGL-1, PSGL-1 delCD, or PSGL-1 CD alone were infected with NL4-3 for 12 h the Late RT product being quantified. n = 3. c, d MAGI cells transfected with different PSGL-1 constructs for 48 h, cells were either immunoprecipitated using anti-actin antibody and protein A agarose beads (c) or infected with NL4-3 for 12 h for quantification of Late RT product (d). n = 3. e MAGI cells transfected with different PSGL-1 constructs for 48 h were then subjected to phalloidin staining and F-actin quantification by FACS. n = 3. f, g, Purified GST-fusion PSGL-1 cytoplasmic domain or GST alone were mixed with purified and in vitro polymerized F-actin for 30 min. The mixtures were later incubated with purified cofilin protein for 1 min and then stopped by phalloidin and measured by fluorescence microscopy (f). Scale bar: 5 µm. Quantification of the length of F-actin fibers in g shows that PSGL-1 CD significantly inhibits the severing of F-actin by cofilin. h Purified GST-fusion PSGL-1 cytoplasmic domain (WT or T393A mutation), purified cofilin, and polymerized F-actin were sedimented alone or in the indicated combinations using ultra-centrifugation. The sediments were analyzed by Coomassie staining. The experiments were repeated three times.