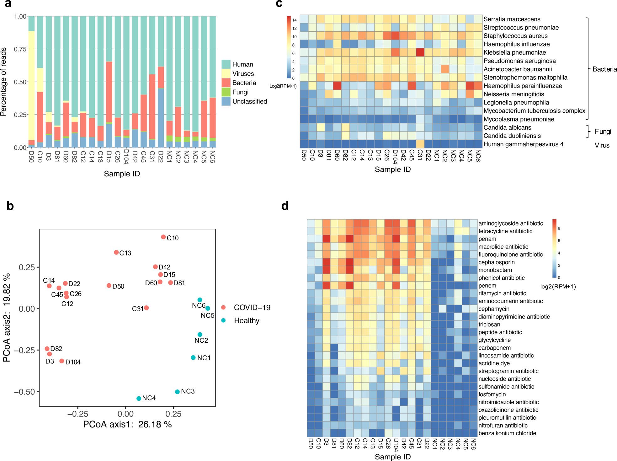
Fig. 3: Microbiome profiles in COVID-19 patients and healthy individuals.

a Histogram showing percentage of reads mapping to human, viruses, bacteria, and fungi for the individual samples. b PCoA of microbiome using relative abundance at the genus level. c Heatmap showing relative abundance of potential respiratory pathogens identified in SARS-CoV-2-positive and -negative samples. RPM, reads per million non-host reads. d Heatmap displaying relative abundance of antibiotic resistance genes in SARS-CoV-2-positive and -negative samples.