Fig. 3: CPA-seq reveals sRNAs with 5′-cap and 5′-ppp.
From: CPA-seq reveals small ncRNAs with methylated nucleosides and diverse termini

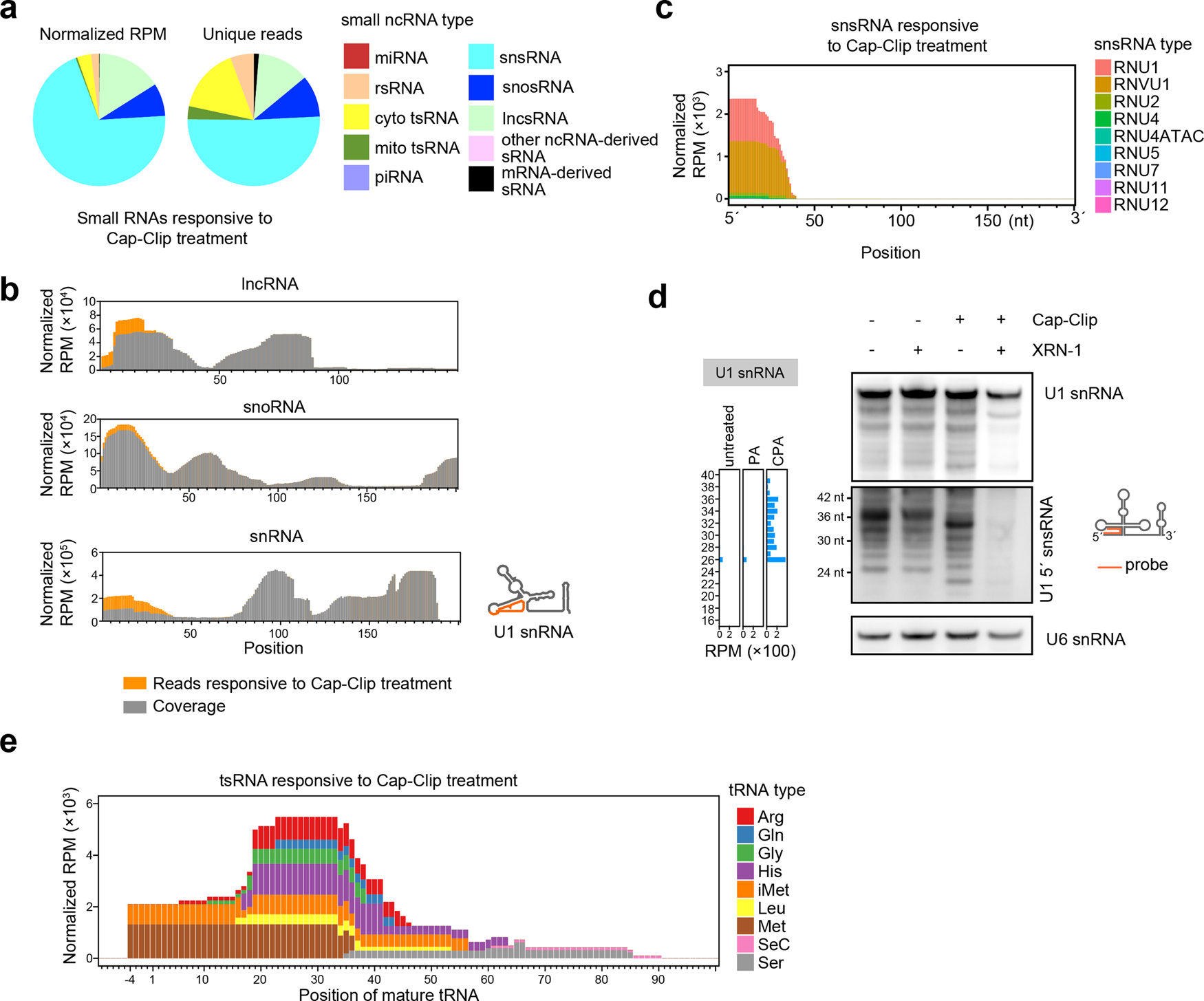
a Distribution of different types of sRNAs responsive to Cap-Clip treatment (unique reads that were highly detected in CPA group, but lowly detected in PA group with the fold change >30, n = 2). b Reads of sRNA responsive to Cap-Clip treatment mapping to lncRNAs, snoRNAs, and snRNAs have been combined to show the detection of lncsRNAs, snosRNAs, and snsRNAs putatively containing 5′-caps or 5′-ppp. c Reads of snsRNAs responsive to Cap-Clip treatments. d Northern blotting of sRNAs treated with the indicated enzymes, using a probe complementary to U1-5′snsRNA. Cap-Clip removed the 5′-cap from U1-5′snsRNAs and enabled U1-5′snsRNAs to be digested by XRN-1 (lane 4), a 5′→3′ exoribonuclease that requires 5′-P. Removal of the 5′-cap by Cap-Clip leads to a slight shift of the bands representing U1-5′snsRNAs (lane 3). U6 snRNA is used as a reference. e Reads of tsRNAs responsive to Cap-Clip treatments.