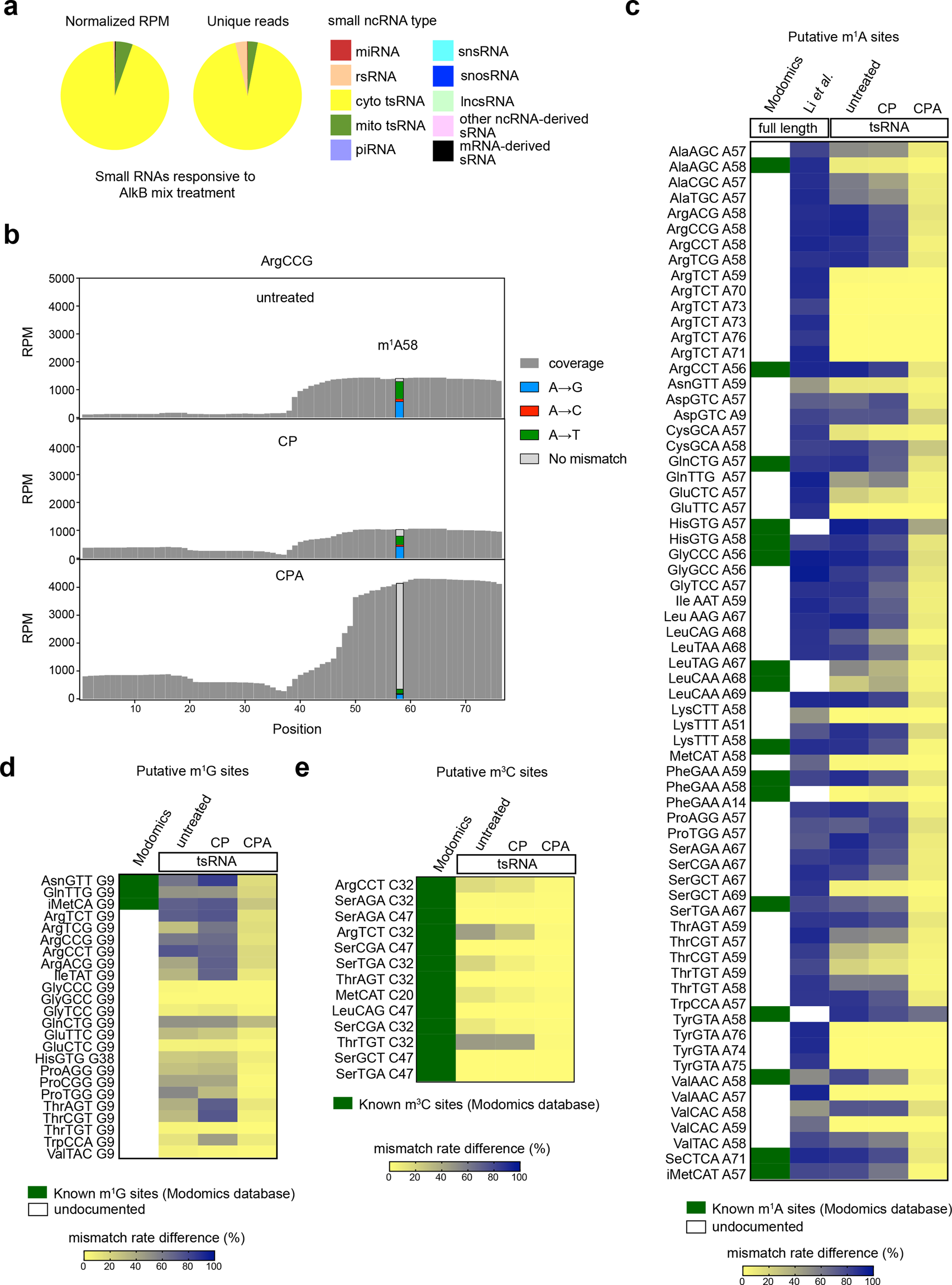
Fig. 4: Methylome of sRNAs.
From: CPA-seq reveals small ncRNAs with methylated nucleosides and diverse termini

a Pie diagrams showing the distribution of different types of sRNAs responsive to AlkB mix treatment (unique reads that were highly detected in CPA group, but lowly detected in CP group with the fold change >30, n = 2). b Misincorporation and coverage plot for putative m1A sites identified in this study. c Estimation of m1A methylome by the mismatch frequency at A sites of tRNAs. Treatment of AlkB mix demethylates m1A and reduces TGIRT-induced misincorporation at m1A sites. The known m1A sites (Modomics database) and putative m1A sites of full-length tRNAs revealed by Li et al.40 are shown accompanied by the m1A site of tsRNAs revealed by this study. d The m1G sites of tsRNAs revealed by CP-seq and CPA-seq. e The m3C sites of tsRNAs revealed by CP-seq and CPA-seq.