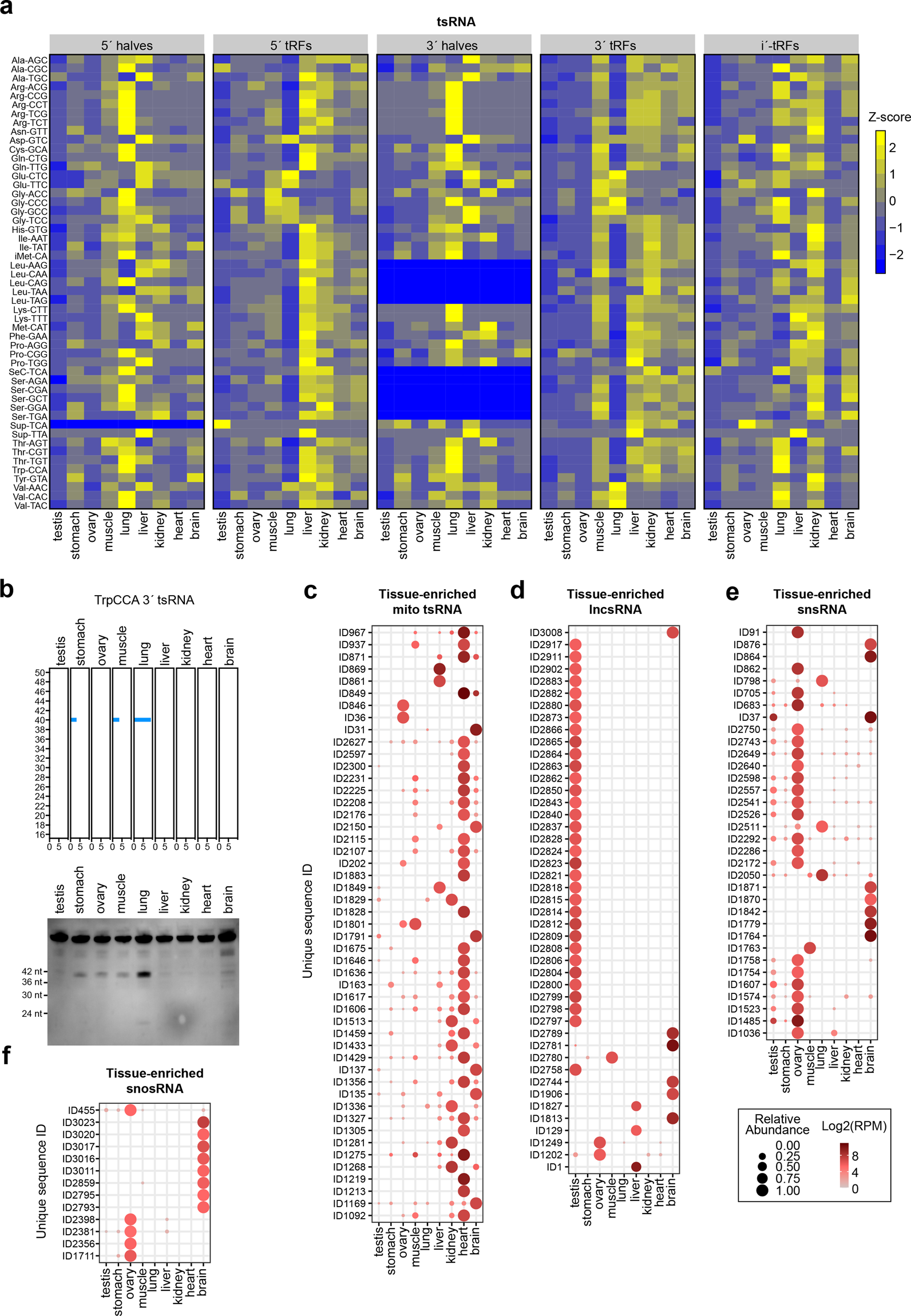
Fig. 6: Tissue-enriched sRNAs.
From: CPA-seq reveals small ncRNAs with methylated nucleosides and diverse termini

a Heatmap of the relative abundance of tsRNA\s of different types in the indicated mouse tissues. b Detection of lung-enriched TrpCCA 3′tsRNAs by Northern blotting. c–f Dot plot showing expression patterns of tissue-enriched mitochondrial tsRNAs (TSI > 0.95, RPM > 70 in at least one tissue) (c), lncsRNAs (TSI > 0.95, RPM > 50 in at least one tissue) (d), snsRNAs (TSI > 0.95, RPM > 50 in at least one tissue) (e), and snosRNAs (TSI > 0.95, RPM > 30 in at least one tissue) (f).