Fig. 7: Reprogramming of sRNomes during hepatic reprogramming.
From: CPA-seq reveals small ncRNAs with methylated nucleosides and diverse termini

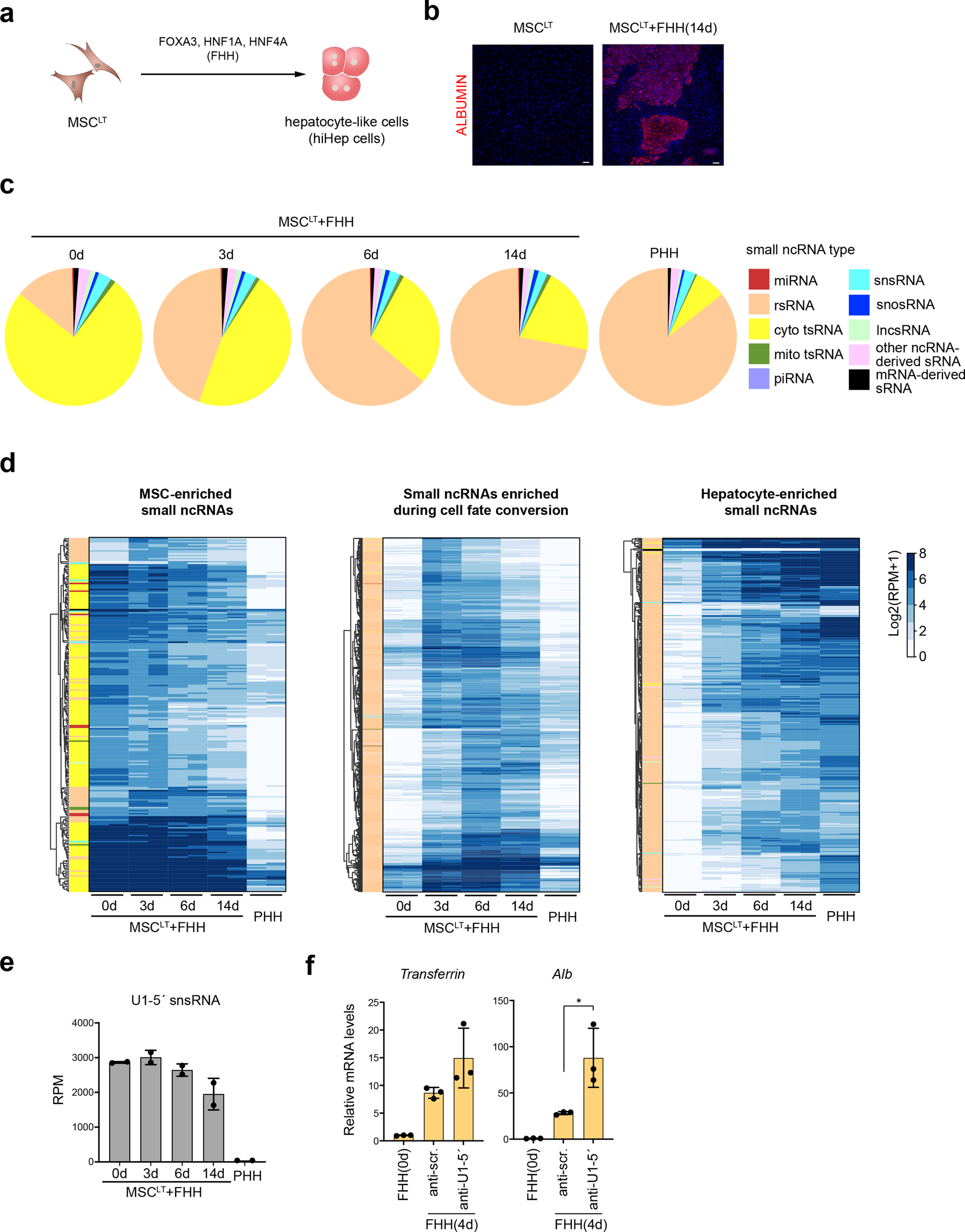
a Schematic illustration of the strategy used for direct conversion of human MSCLT to hepatocytes. b Fluorescent immunostaining of MSCLT and MSCLT infected with FOXA3, HNF1A, and HNF4A (FHH) for 14 days. Scale bar: 100 μm. c Distribution of different types of sRNAs in PHH and MSCLT infected with FHH. d Hierarchical clustering of unique reads (RPM > 20 in at least one sample) from sequenced samples showing the decreased expressions of MSCLT-enriched sRNAs and increased expression of PHH-enriched sRNAs during hepatic reprogramming. e Differential expression levels of U1-5′snsRNA in MSCLT and PHH. The expression levels of U1-5′snsRNA gradually decreased in MSCLT cells infected with FHH. f Treatment of U1-5′ ASO promoted the induction of hepatic marker genes in MSCLT cells overexpressing FHH.