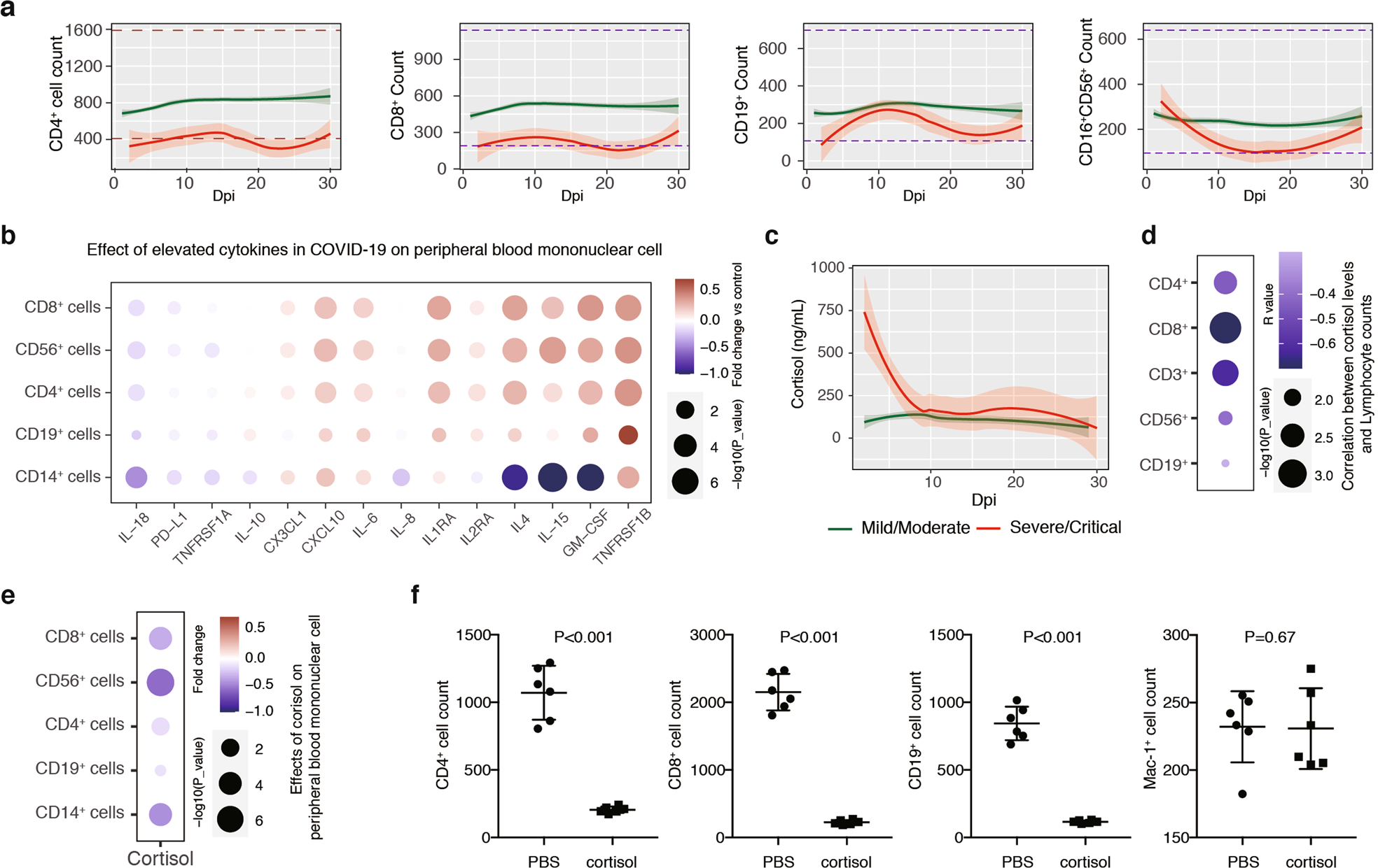
Fig. 3: The role of cytokines and cortisol in acute lymphocytopenia in severe/critical COVID-19.

a Longitudinal analysis of major subsets of lymphocytes in COVID-19 patients. The counts of CD4+, CD8+, CD19+, and CD16+CD56+ cells were shown. Pink indicates severe/critical cases; green indicates mild/moderate cases. b Summary of PBMC-treatment assay. PBMCs from healthy donors were treated with indicated cytokines and circulatory factors for 36 h. The relative cell counts of CD4+, CD8+, CD19+, CD14+, and CD56+ cells were shown. c Longitudinal analysis of serum cortisol levels in COVID-19 patients. A total of 24 mild/moderate cases (38 samples) and 16 severe/critical cases (38 samples) were used for plotting. d Correlation between cortisol levels and the counts of CD3+, CD4+, CD8+, CD19+, and CD56+ cells. Color represents Pearson correlation coefficient values and circle sizes represent −Log10 (P values). e Effects of cortisol on CD4+, CD8+, CD19+, and CD56+ cells in PBMC-treatment assay. f CD4+, CD8+, CD19+, or Mac1+ cell counts in mice treated with PBS or cortisol.