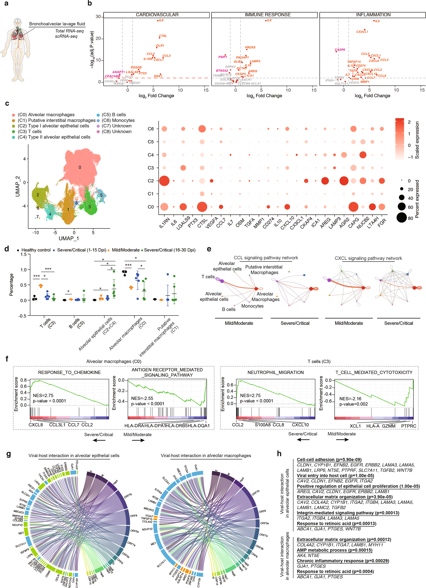
Fig. 5: Transcriptome analysis of BALF samples in severe/critical COVID-19.

a Schematic illustration of experiments. b Differential gene expression analysis using normalized RNA-seq data of BALF and peripheral blood mononuclear cell (PBMC) samples of COVID-19 patients. The fold changes of expression between BALF and PBMC and adjusted P values were plotted. Genes expressed at higher levels in BALF are shown in red; genes expressed at lower levels in BALF are shown in cyan. The expression matrices of PBMC and BALF are shown in Supplementary Table S4. c ScRNA-seq analysis of the BALF samples of COVID-19. U-map clustering of cells is shown on the left. Dot plot of genes encoding proteins elevated in COVID-19 is shown on the right. Color represents relative expression. d Relative fraction of T cells, plasma cells, macrophages, and alveolar epithelial cells in BALF of healthy control and COVID-19 samples. Patient samples are divided into three groups (mild/moderate, severe/critical at 1–15 dpi, severe/critical at 16–30 dpi). e Cell–cell communication plots of signaling networks in the BALF of mild/moderate and severe/critical COVID-19. The CCL and CXCL signaling pathways between different cell types are shown. f Gene Set Enrichment Analysis of genes differentially expressed between mild/moderate and severe/critical COVID-19 in T cells, plasma cells, macrophages, and alveolar epithelial cells. g SARS-CoV-2–host interaction maps in alveolar macrophages and alveolar epithelial cells. On each map, viral genes are shown on the right, and host genes on the left. Lines indicate virus–host interactions derived from experimentally identified protein–protein interaction maps. h GO analysis of genes of virus–host interacting proteins in alveolar macrophages or alveolar epithelial cells.