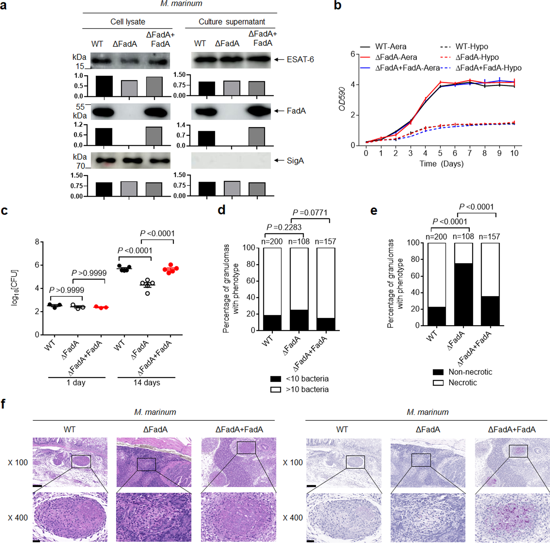
Fig. 2: FadA enhances the survival of mycobacteria in granulomas.

a IB of cell lysate and culture filtrate of WT, ΔFadA, or ΔFadA + FadA M. marinum strains with anti-FadA, anti-ESAT-6, and anti-SigA antibodies at a 1:1000 dilution. Bars represent densitometric analysis of band intensity. Results are representative of three independent experiments. b Growth curve for in vitro growth of WT, ΔFadA, or ΔFadA + FadA M. marinum strains under aeration or hypoxia at 30 °C for 10 days. c–f Adult zebrafish were intraperitoneally infected with roughly 200 CFU per fish of WT, ΔFadA, or ΔFadA + FadA M. marinum strains for 1 or 14 days. Histopathology was assessed in the whole fish sections with bacterial titers (c; mean ± SEM of n = 3 fish infected for 1 day or n = 5 fish infected for 14 days), comparison of granulomas between WT, ΔFadA, or ΔFadA + FadA M. marinum-infected adult zebrafish scored for M. marinum burden as less than 10 or 10 or more bacteria (d), or percentage of necrotic granulomas in each fish (e) and H&E or acid-fast staining from zebrafish infected for 14 days (f; scale bar, 100 μm (top) and 20 μm (bottom)). “n” in d, e was the total number of granulomas for each strain infected fish. A total number of zebrafish analyzed: five (WT), five (ΔFadA), five (ΔFadA + FadA). Data in b–f represent one experiment with at least three independent replicates. One-way ANOVA with Bonferroni’s multiple comparisons test (c) and Fisher’s exact test (d, e) was used for statistical analysis.