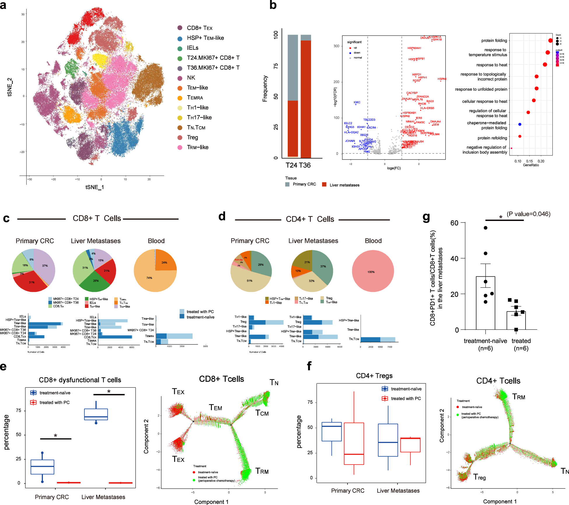
Fig. 5: Cell subpopulations in the T cell compartment.

a t-SNE plot showing a total of 86,803 cells classified into T/NK cell subtypes. b Bar plot exhibiting the distribution of T24 and T36 cells across different tissues (left). Volcano plot showing DEGs between the T24 and T36 clusters (middle). Each red/blue dot denotes an individual gene with fold change ≥ 2 and adjusted P value < 0.01 (two-sided moderated t-test with limma). GO analysis of DEGs between T24 and T36 (right). Selected GO terms with Benjamini-Hochberg-corrected P values < 0.05 (one-sided Fisher’s exact test) are shown. Bottom, based on the annotation and classification above, bar plots depicting cell numbers of each subtype of CD8+ T cells (c) and CD4+ T cells (d) in tumors with or without PC treatment are shown. Top, pie charts showing the proportions of different T cell subtypes within different tissues (the primary CRC, liver metastases, and blood). Left, frequencies of CD8+ dysfunctional T cells (e) and Tregs (f) in primary CRC and liver metastases with or without PC treatment are shown, respectively. Wilcoxon rank-sum test was used for statistical analysis. *P < 0.05. Developmental trajectory analysis of CD8+ T cells (e) and CD4+ T cells (f). Cells are colored according to the treatment states. g The FACS results showing the ratio of PD-1+CD8+ T cells to CD8+ T cells in liver metastases of CRC patients treated with or without PC.