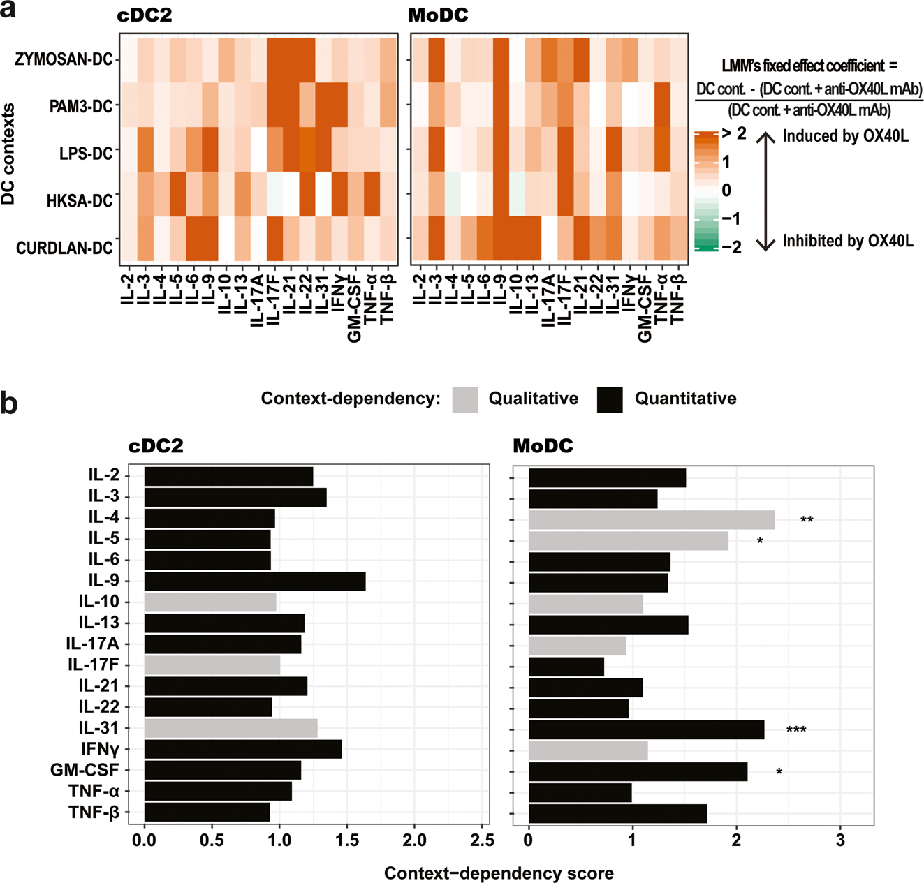
Fig. 6: The cellular context highly impacts OX40L’s context-dependent effects on Th cytokine secretion.

a Heatmaps representing the estimated OX40L-induced relative difference for the 17 output Th-cytokines measured in each of the five cDC2 and MoDC contexts, calculated using Linear Mixed-effects Models. The estimated coefficients for the fixed effects from the models are represented. For a given cytokine, with a given DC type and in a given DC stimulus, the LMM’s coefficient corresponds to the mean over donors of the concentration in the presence of the isotype (DC cont.) subtracted by the concentration in the presence of anti-OX40L antibody (DC cont. + anti-OX40L mAb), divided by the concentration in the presence of anti-OX40L antibody (DC cont. + anti-OX40L mAb). b Scoring of the context-dependency across the five cDC2 and MoDC contexts. Black bars represent a quantitative OX40L context-dependency, meaning the variation of a considered output cytokine in one direction (increase or decrease) in all the cDC2 or MoDC contexts in the presence of OX40L. Grey bars indicate a qualitative OX40L context-dependency, meaning variation of an output cytokine in the opposite direction in at least one cDC2 or MoDC context due to the presence of OX40L. Likelihood ratio tests were used to evaluate the significance of the context-dependency. *P ≤ 0.05; **P ≤ 0.01; ***P ≤ 0.001.