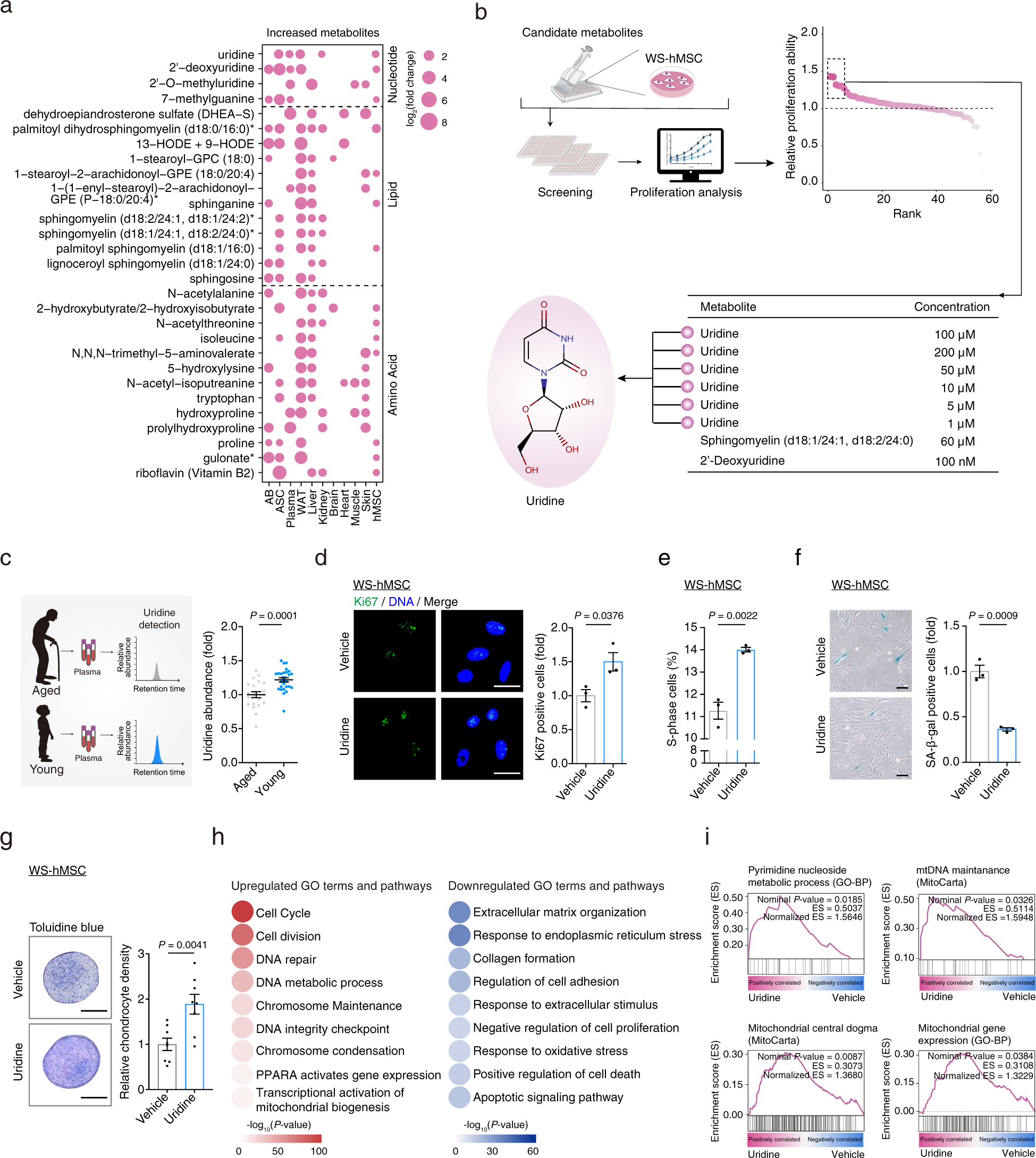
Fig. 3: Uridine treatment promotes hMSC activity.
From: Cross-species metabolomic analysis identifies uridine as a potent regeneration promoting factor

a Bubble plot showing the increased metabolites in at least four tissues/cells with higher regenerative capacity. The bubble sizes are positively correlated to the log2(fold change) values. b Top-left, schematic illustration of the screening strategy for candidate metabolites reinforcing self-renewal activity of WS hMSCs. Top-right, scatter plot showing the relative cell proliferative abilities upon treatment with candidate metabolites at indicated concentrations in WS hMSCs. Bottom, top-ranked metabolites at indicated concentrations for cell proliferation are shown in the table. c Schematic representation (left) and quantitative data (right) of the detection of uridine concentration in the plasma of young (19–25 years old, n = 28) and aged (75–92 years old, n = 21) individuals. d Immunostaining of Ki67 in vehicle- and uridine (200 μM)-treated WS hMSCs (passage 5, P5) at P2 post treatment. Data are presented as the mean ± SEM (two-tailed unpaired Student’s t test). n = 3 biological replicates. Scale bars, 25 μm. e Cell cycle analysis of vehicle- and uridine (200 μM)-treated WS hMSCs (P5) at P2 post treatment. Data are presented as the mean ± SEM (two-tailed unpaired Student’s t test). n = 3 biological replicates. f SA-β-gal staining of vehicle- and uridine (200 μM)-treated WS hMSCs (P5) at P2 post treatment. Scale bars, 100 μm. Data are presented as the mean ± SEM (two-tailed unpaired Student’s t test). n = 3 biological replicates. g Toluidine blue staining analysis to evaluate the chondrogenesis of vehicle- and uridine (200 μM)-treated WS hMSCs (P5) at P2 post treatment. Data are presented as the mean ± SEM (two-tailed unpaired Student’s t test). n = 8 biological replicates. Scale bars, 100 μm. h Heatmap diagrams showing enriched GO terms and pathways for upregulated genes (left) and downregulated genes (right) in uridine (200 μM)-treated WS hMSCs (P5) at P2 post treatment as compared to vehicle-treated counterparts. The color keys from white to red or blue indicate the enrichment levels [–log10(P-value)] from low to high. i Gene set enrichment analysis (GSEA) showing representative GO terms and pathways in uridine (200 μM)-treated WS hMSCs (P5) at P2 post treatment as compared to vehicle-treated counterparts.