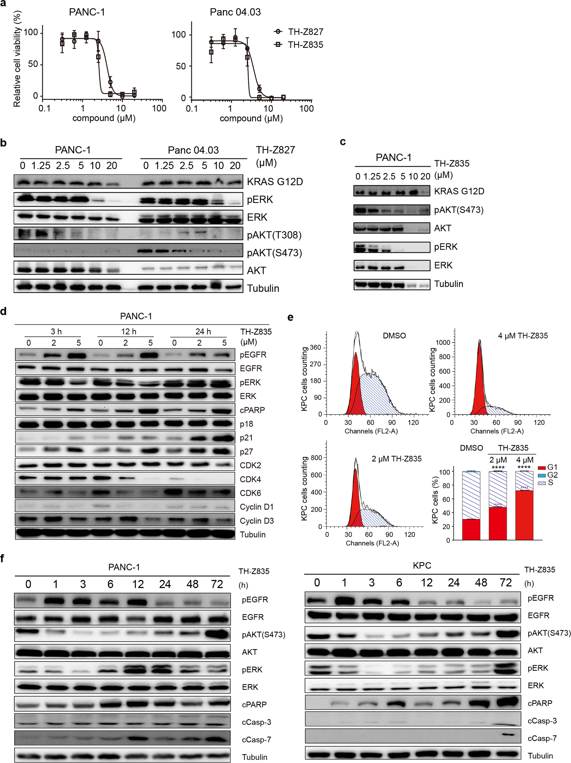
Fig. 5: Inhibition of KRAS(G12D) mutant cell lines by TH-Z827 and TH-Z835.
From: KRAS(G12D) can be targeted by potent inhibitors via formation of salt bridge

a Viability assays of PANC-1 and Panc 04.03 cells treated with indicated concentration of TH-Z827 or TH-Z835 for 24 h. b Immunoblotting analysis of ERK and AKT phosphorylation status in PANC-1 (left panel) and Panc 04.03 cells (right panel) treated with TH-Z827 for 3 h. c Immunoblotting analysis of ERK and AKT phosphorylation status in PANC-1 cells treated with TH-Z835 for 3 h. d Immunoblotting against RTK signaling and cell cycle marker proteins in PANC1 cells after 3-, 12- or 24 h treatment with the indicated concentrations of TH-Z835. e Percentages of KPC cells in the G1, S, and G2 phases after treated with TH-Z835 for 24 h (G2 phase on the top, less than 2%). Data are shown as means ± SEM. n = 3, two-tailed Student’s t-test, **** P < 0.0001. f Immunoblotting of EGFR, ERK, AKT phosphorylation, cleaved PARP (cPARP), cleaved Caspase-3 (cCasp-3), and cleaved Caspase-7 (cCasp-7) in PANC-1(left panel) and KPC (right panel) cells treated with TH-Z835 (5 μM).