Fig. 7: Anti-tumor effects of the KRAS(G12D) inhibitors alone and in combination with anti-PD-L1 antibody.
From: KRAS(G12D) can be targeted by potent inhibitors via formation of salt bridge

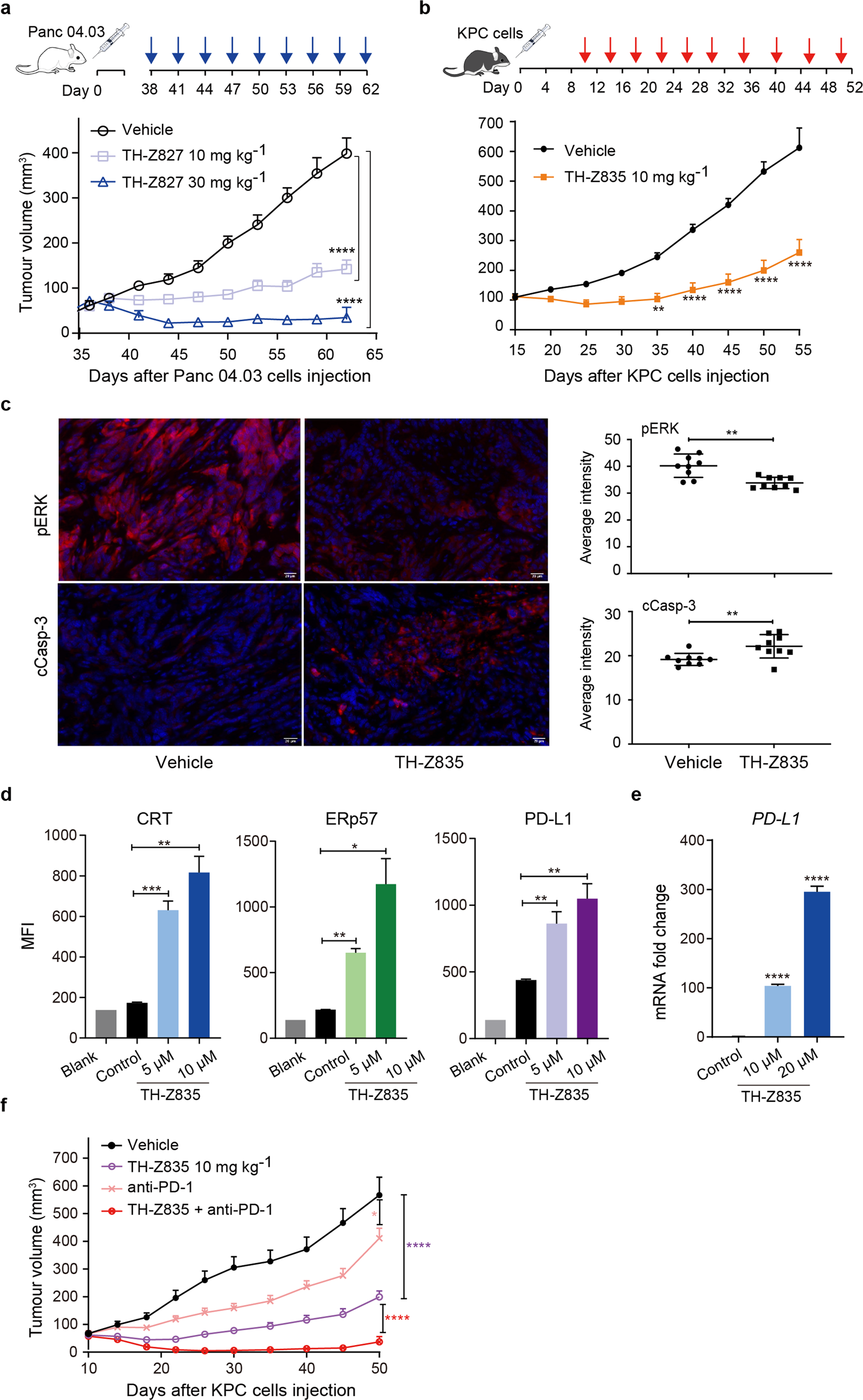
a Nude mice injected with Panc 04.03 cells at Day 0 were later intraperitoneally injected with TH-Z827 (at 10 mg/kg or 30 mg/kg) according to the indicated dosage schedule (blue arrow). The tumor volumes (means ± SEM, n = 10) were measured with digital calipers and assessed using one-way ANOVA followed by Dunnett’s test, **** Padj < 0.0001. b Mice were injected with KPC cells at Day 0 and TH-Z835 at Day 10. The tumor volumes (means ± SEM, n = 10) were assessed using one-way ANOVA followed by Dunnett’s test, ** Padj < 0.01, **** Padj < 0.0001. c Left panel: Immunofluorescence (IF) analysis of pERK and cleaved Caspase-3 in tumor sections from C57BL/6 mice (b) treated with TH-Z835 or vehicle. Scale bar, 20 μm. Right panel: quantification of IF-positive staining. Data are shown as means ± SEM. n = 9, two-tailed Student’s t-test, ** P < 0.01. d Flow cytometry analysis of the immunogenic cell death (ICD) markers CRT and ERp57 and the immune checkpoint protein PD-L1 on the surface of KPC cells after 24 h treatment with TH-Z835. Data are shown as means ± SEM (n = 3), two-tailed Student’s t-test, * P < 0.05, ** P < 0.01, *** P < 0.001. e mRNA expression level of PD-L1 in PANC-1 cells after 24 h treatment with TH-Z835. Data are shown as means ± SEM (n = 3), two-tailed Student’s t-test, **** P < 0.0001. f C57BL/6 mice were injected with KPC cells at Day 0, after which TH-Z835, anti-PD-1 antibody, or a combination therapy (10 mg/kg TH-Z835 and 100 μg per dose anti-PD-1 antibody) was intraperitoneally administered. The tumor volumes (means ± SEM, n = 5) were assessed using one-way ANOVA followed by Dunnett’s test, * Padj < 0.05, **** Padj < 0.0001.