Fig. 2: Asymmetric cortical actin polymerization regulates QR.p ACD.
From: Wnt signaling polarizes cortical actin polymerization to increase daughter cell asymmetry

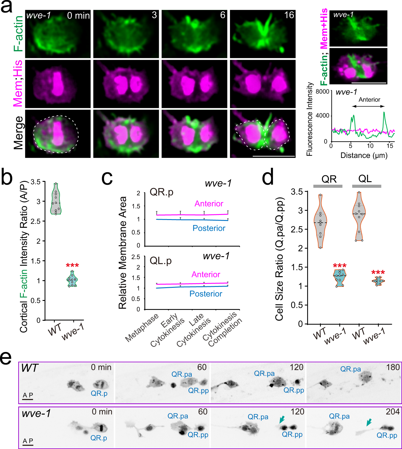
a Fluorescence time-lapse images of QR.p cytokinesis in the wve-1 conditional knockout animals. Dotted lines show cell peripheries; and line-scan intensity plots of F-actin (green) with Myri-mCherry (magenta) signal around the periphery of another representative cell at the early cytokinesis. b Violin plots with all data points of the fluorescence intensity ratio of F-actin between the anterior and posterior of the cytokinetic QR.p in WT and wve-1 conditional knockout worms (n = 10). c Quantification of the anterior and posterior plasma membrane area during QR.p (n = 10) and QL.p (n = 8) cytokinesis in wve-1 conditional knockout animals. Data were normalized and compared to the metaphase posterior plasma membrane area. d Violin plots with all data points of daughter-cell size ratio of QR.p and QL.p in WT (n = 9–10) and wve-1 (n = 9–10) conditional knockouts worms. e Fluorescence time-lapse images of the QR.pp fate in WT and wve-1 conditional knockout animals. The QR.p lineage cell identities are denoted adjacent to the cells. Arrow: neurite outgrowth. Scale bars in a and e, 5 µm. Statistical significance: ***P < 0.001 based on two-tailed Student’s t-test.