Fig. 4: Symmetric cortical actin polymerization disrupts Q.p ACD.
From: Wnt signaling polarizes cortical actin polymerization to increase daughter cell asymmetry

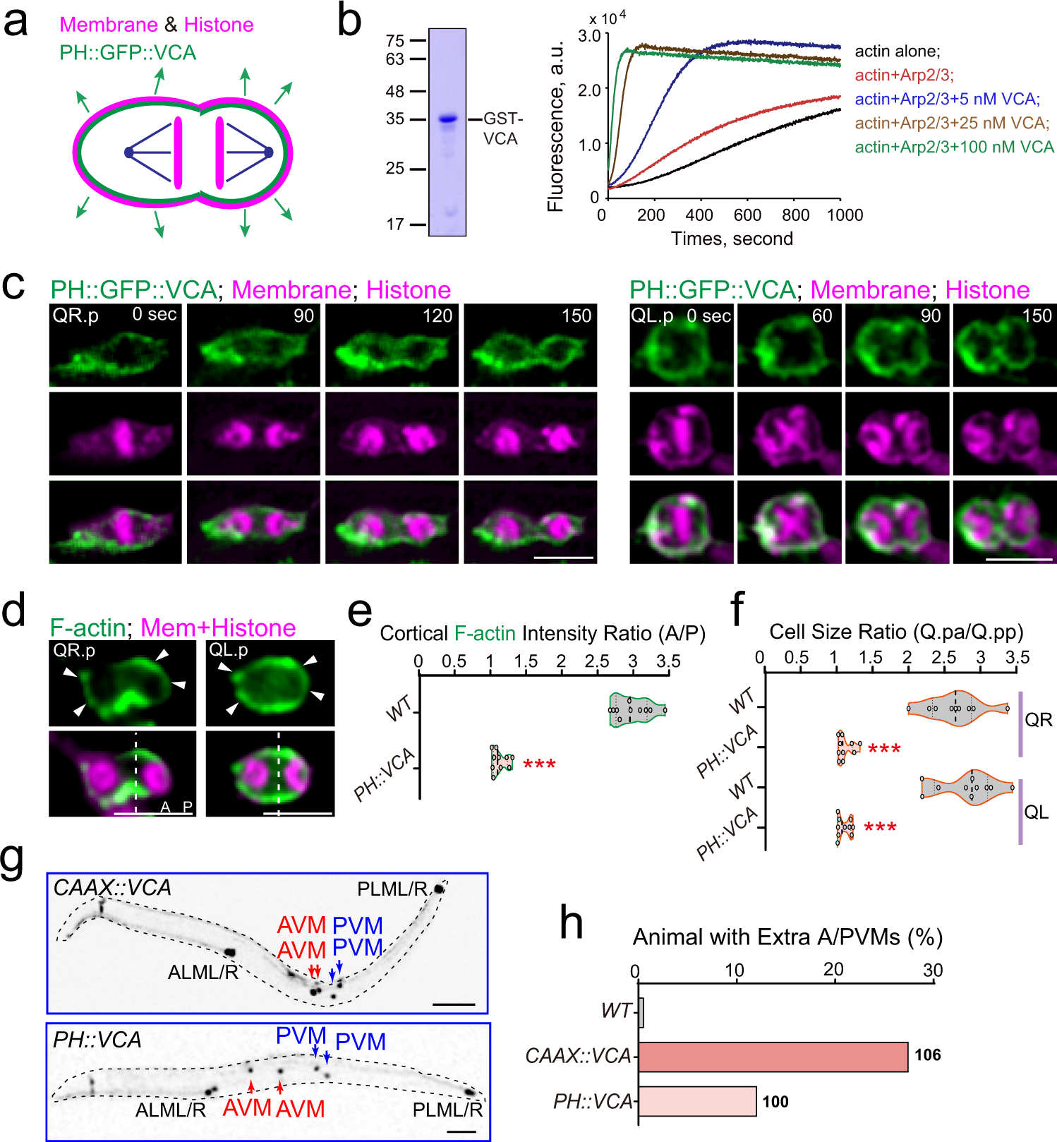
a Schematic of VCA domain overexpression in Q.p. The PH domain targeted the VCA domain in the cortex symmetrically. b Spectrofluorimetry assay using 10% pyrene-labeled actin to monitor actin polymerization. Protein concentrations are indicated. c Fluorescence time-lapse images of PH::GFP::VCA dynamics during Q.p cytokinesis. d Representative images of GFP-tagged moesinABD (F-actin) and mCherry-tagged plasma membrane (Mem) and histone (His) of cytokinetic Q.p in PH::VCA transgenic worms. The dotted white line indicates contractile ring position, and the white arrowhead indicates F-actin enrichment at the cell pole cortex. e Violin plots with all data points of the fluorescence intensity ratio of F-actin between the anterior and posterior of the cytokinetic QR.p in WT and PH::VCA transgenic worms (n = 10). Statistical significance: ***P < 0.001 based on two-tailed Student’s t-test. f Violin plots with all data points of daughter-cell size ratio of QR.p and QL.p in WT (n = 9–10) and PH::VCA transgenic (n = 10) worms. Statistical significance: ***P < 0.001 based on two-tailed Student’s t-test. g Representative fluorescence inverted images of the A/PVM neurons in animals with indicated transgenic background. h Quantification of Q lineages with extra A/PVM neurons in WT (n > 300) and indicated mutant animals. n is as labeled. Scale bar in (c) and (d), 5 µm; in (g), 50 µm.