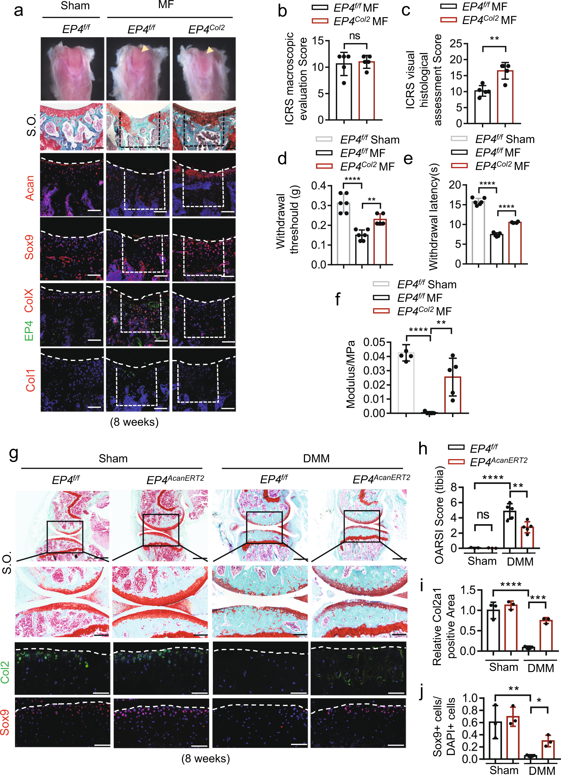
Fig. 2: Cartilage-specific deletion of EP4 regenerates the stable mature articular cartilage by promoting cartilage chondrogenesis and anabolism.

a–c Representative images of distal femur of Sham or MF-operation 8 weeks after surgery in EP4f/f or Ep4f/f; Col2-Cre (Ep4Col2) mice (a). Yellow arrows show the defect region. International Cartilage Repair Society (ICRS) macroscopic evaluation score assessment was performed (b). The S.O. staining of the articular cartilage sections. Scale bar, 200 μm. ICRS Visual Histological Score of regenerated tissues were performed (c). The articular cartilage sections from sham or MF surgery were stained with indicated antibodies (a). Nuclei are shown by DAPI staining. Scale bars, 200 μm. Dotted lines indicated the surface of articular cartilage and dotted boxes indicated the defect region. n = 5 for each group. Error bars are means ± s.d., **P < 0.01 by student t-test. ns, not significant; IF, immunofluorescence. d, e The pain was measured by Von Frey assay (d) and radiant heat paw-withdrawal test (e). Error bars are means ± s.d., n ≥ 5 for each group, **P < 0.01, ***P < 0.001, ****P < 0.0001 by one-way ANOVA with multiple comparison using Tukey method. f Quantification for the modulus of the regenerate 8 weeks after MF surgery. n = 5 for each group, error bars are means ± s.d., **P < 0.01, ****P < 0.0001 by one-way ANOVA with multiple comparison using Tukey method. g–j Representative images of S.O. staining of Sham-operation or DMM at 8 weeks after surgery in EP4f/f or Ep4f/f; Aggrecan-CreERT2 (Ep4AcanERT2) mice. Scale bar (top), 500 μm; scale bar (bottom), 200 μm. The corresponding OARSI scores were performed (h). Error bars are means ± s.d., n = 5 for each group, **P < 0.01, ***P < 0.001, ****P < 0.0001 by ordinary one-way ANOVA with multiple comparison using Tukey method. ns not significant. Knee joint sections were stained with antibodies against Col2a1 (Scale bars are 100 μm) and Sox9 (Scale bars are 50 μm) (g). Nucleus were shown by DAPI staining. Dotted lines indicated the surface of articular cartilage. The Col2a1 and Sox9 expression were quantified in i and j, respectively. Error bars are means ± s.d., n = 3 for each group, *P < 0.05, **P < 0.01, ***P < 0.001, ****P < 0.0001 by ordinary one-way ANOVA with multiple comparison using Tukey method.