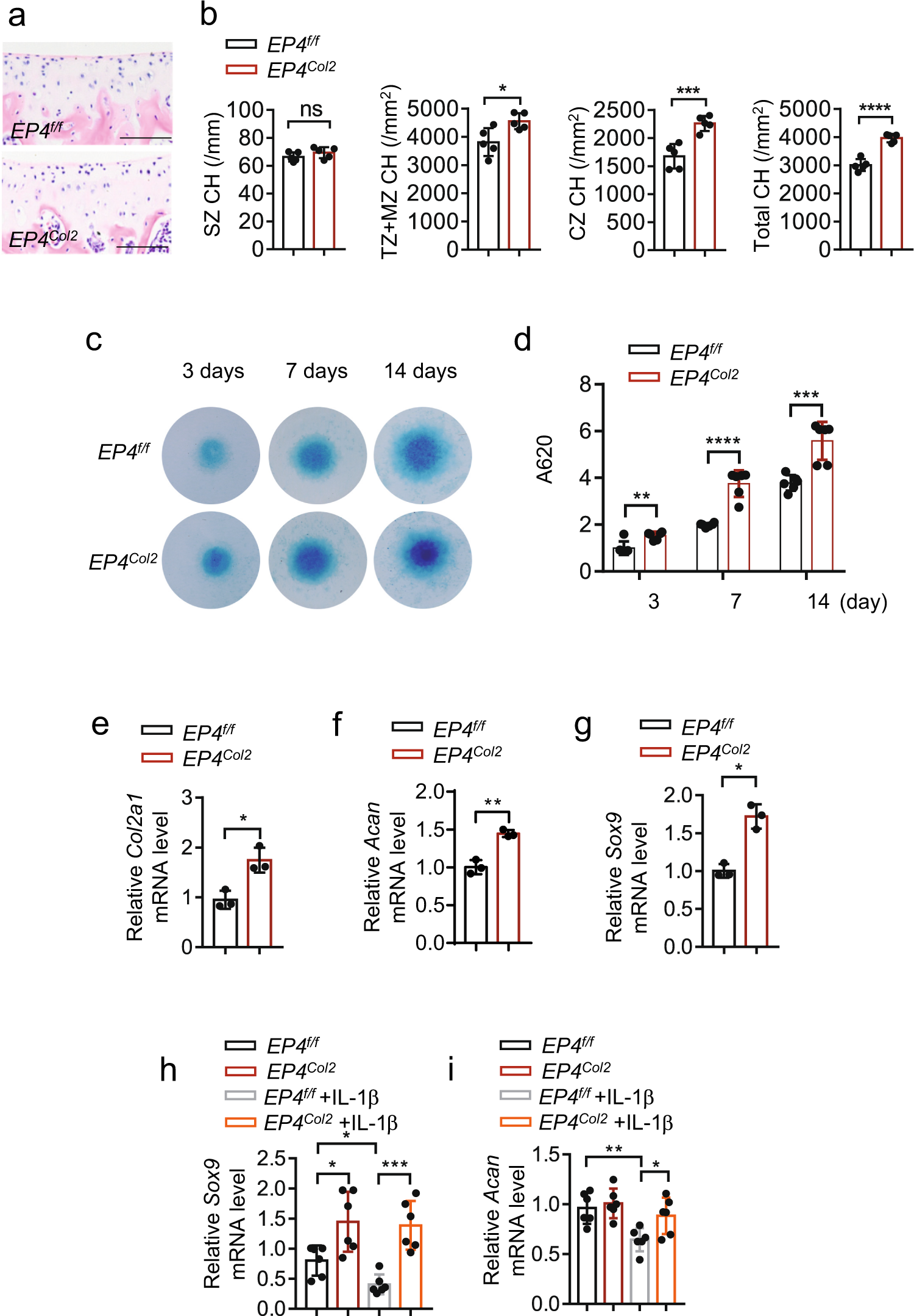
Fig. 3: EP4 regulates chondrocyte differentiation and chondrocyte anabolism.

a, b H&E staining of femoral articular cartilage from EP4f/f and Ep4Col2 mice at 3 months of age (a). Scale bar, 50 μm. Chondrocyte numbers (CH) were calculated in superficial zone (SZ), transition, and middle zones (TZ + MZ), calcified zone (CZ), and entire femoral articular cartilage quantified (Total CH) (b). n = 5 mice per group. c, d Primary articular chondrocytes were isolated from Ep4Col2 knee joints of new born pups. Micromass of the chondrocytes cultured in the chondrogenic media for 3, 7, and 14 days were stained with Alcian blue (c). Alcian blue-stained cultures were quantified (d). Error bars are means ± s.d., n = 6. **P < 0.01, ***P < 0.001, ****P < 0.0001 by by two-way ANOVA with multiple comparison using Sidak method. e–g qRT-PCR analyses of Acan, Col2a1, and Sox9 expression in primary articular chondrocytes of EP4f/f and Ep4Col2 and 7 days after chondrogenic differentiation. Error bars are means ± s.d., *P < 0.05, **P < 0.01 by student t-test. h, i qRT-PCR analyses of Acan and Sox9 expression in primary articular chondrocytes from EP4f/f and Ep4Col2mice treated with IL-1β for 24 h. Error bars are means ± s.d., n = 6, *P < 0.05, **P < 0.01, ***P < 0.001 by one-way ANOVA with multiple comparison using Tukey method.