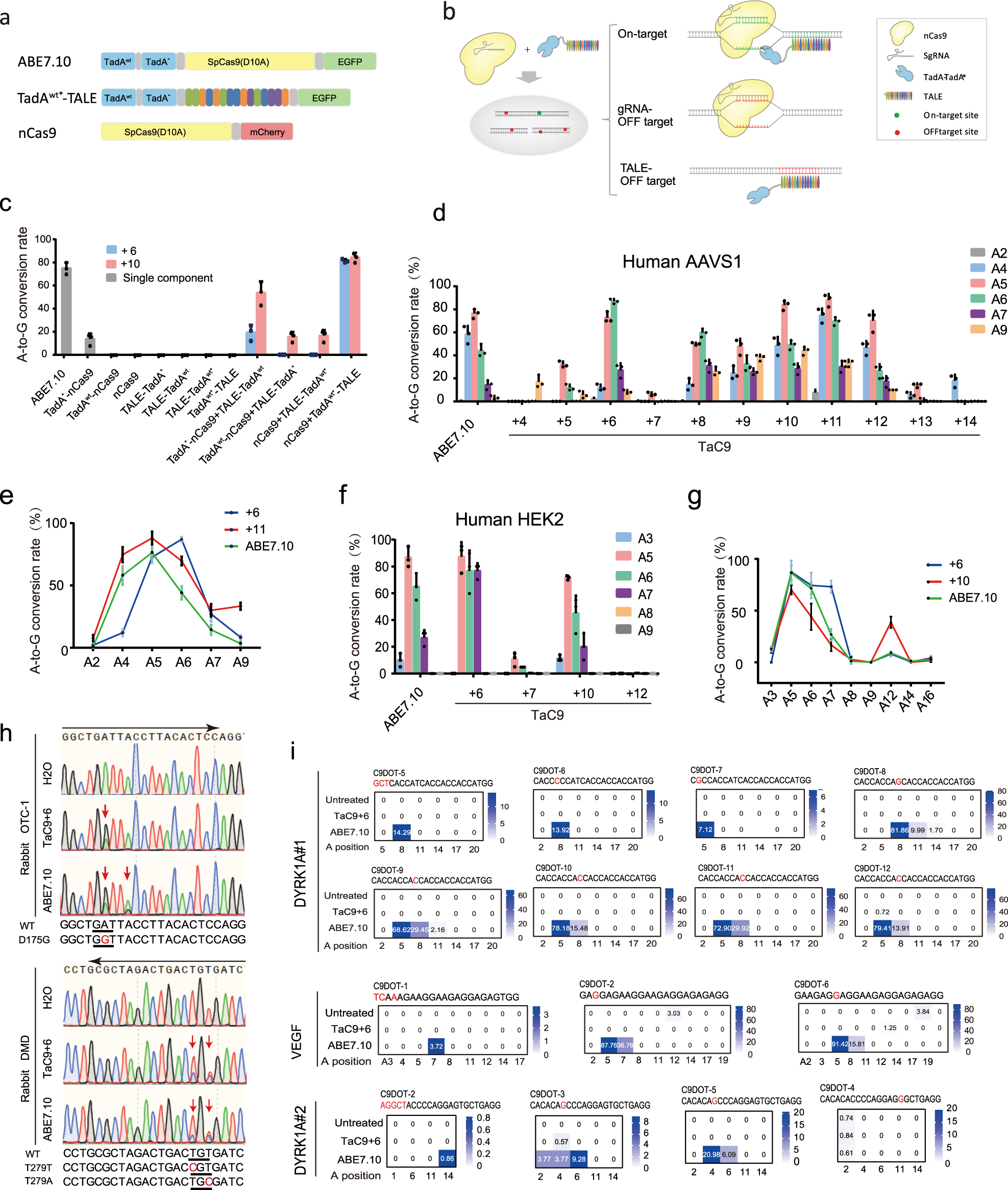
Fig. 1: Engineering of TaC9-ABE with high on-target activity and without detectable Cas9-dependent off-target activity.

a The main components of TaC9-ABE and ABE7.10 vectors. b Schematic diagram of the base-editing principle of TaC9-ABE at the target and off-target sites. Yellow shape indicates the nCas9 (S. pyogenes Cas9 with a D10A mutation). Colored clusters indicate TALE recognition sites. The blue pliers’ shape indicates the TadA wild-type and mutant dimer. Green dot and line indicate the on-target SgRNA sites. The red indicates the off-target sites. c The base-editing efficiency under different combinations of nCas9, adenosine deaminase, and TALE on human AAVS1 site. The gray bars represent the editing efficiency of a single component, and the uniform distance of the TALE component from the sgRNA site is 6 bp. The blue shows that the distance between TALE and sgRNA targets is 6 bp, and the pink represents 10 bp. d–g The base-editing efficiency of the TaC9-ABE system with a different target distance of TALEs and SgRNAs at AAVS1 (d) and HEK2 (f). Comparison of the base-editing efficiency of TaC9-ABE and ABE7.10 at AAVS1 site1 (e), HEK2 (g) in HEK293T cells (n = 3, means ± sem). h Representative Sanger sequencing chromatograms at endogenous OTC-1 and DMD loci from rabbit embryos. Red arrow: substituted nucleotide; black arrow: the gRNA direction; red letter: pathogenic mutation sites; WT: wild-type. The relevant codon identities at the target site are presented on the left of the DNA sequence. i The comparison of TaC9-ABE and ABE7.10 for the base-editing efficiency at Cas9-dependent off-target sites. Red letter indicates the off-target mismatch position. The blue shading indicates off-target editing frequencies. C9DOT: Cas9-dependent off-target. The average editing percentage derived from three independent experiments at the same site is listed.