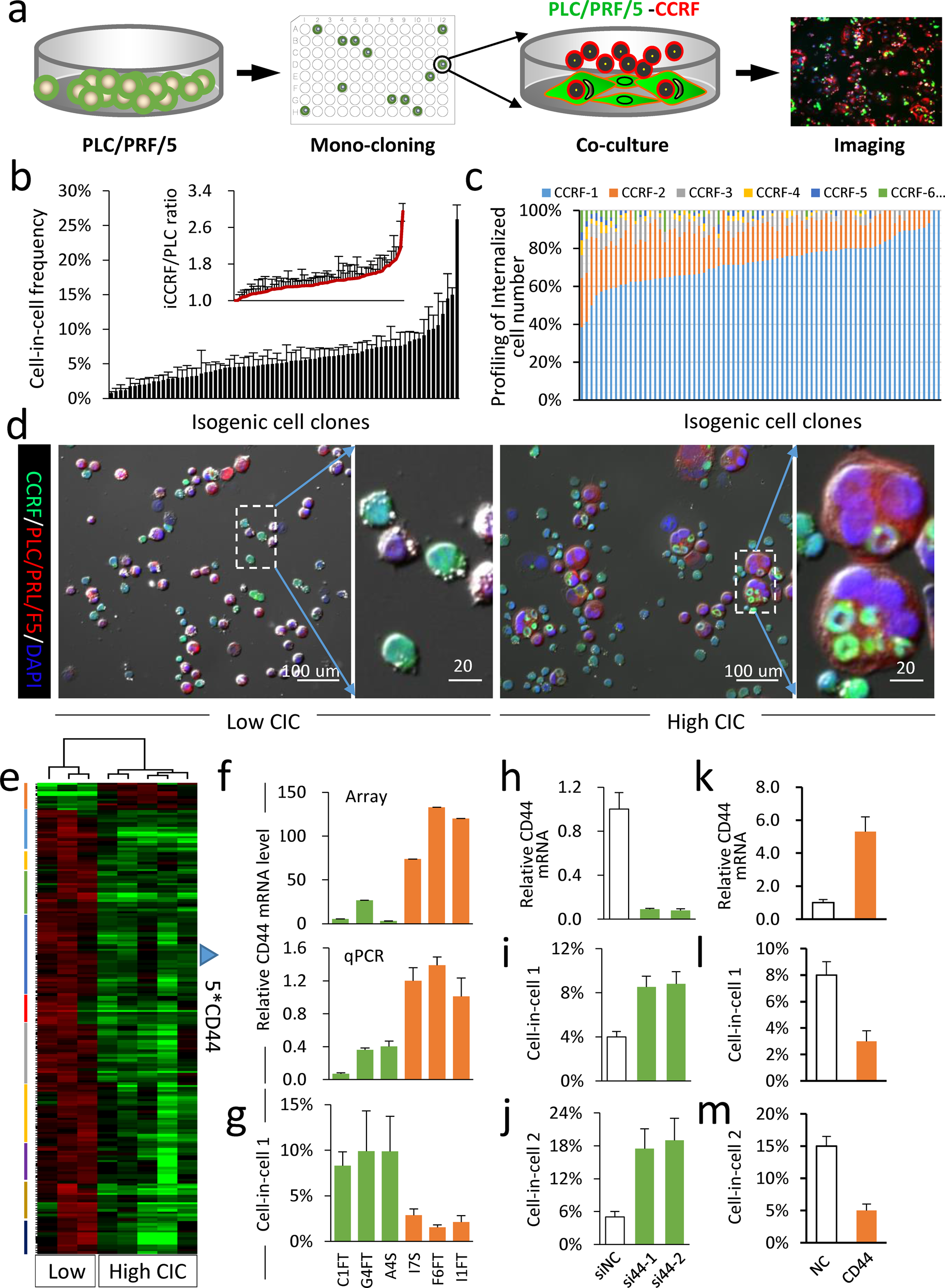
Fig. 2: Identification of CD44 as a negative regulator of heCIC formation.
From: Cell-in-cell structure mediates in-cell killing suppressed by CD44

a Schematic diagram of isolating isogenic clones from PLC/PRF/5 by limited dilution for heCIC assay. b, c HeCIC profiling for the isogenic clones, displayed as heCIC frequency (b), average number of internalized CCRF-CEM cells (the insert graph of b), and the percentage of heCIC structures with different internalized CCRF-CEM cells (c). Data are means ± SD of quantifications from more than two independent investigators. More than three images of 20× objective were quantified for each isogenic clone. d The representative images of cytospins for isogenic clones of low and high heCIC formation. Scale bars: 100 μm, and 20 µm, respectively. e The unsupervised clustering of genes differentially expressed between three low-CIC and five high-CIC isogenic clones, and green for low expression, red for high expression. Five probes for CD44 were identified in the gridded region. f Relative mRNA level of CD44 by mRNA microarray and quantitative real-time PCR (RT-PCR) in PLC/PRF/5 isogenic clones. g HeCIC formation in isogenic cell clones co-cultured with CCRF-CEM cells. Data are means ± SD of more than three images of 20× objective. n > 300 cells analyzed for each clone. h Relative expression of CD44 upon small interfering RNA (siRNA)-mediated knockdown in F6ft cells. Data are means ± SD of triplicate experiments. i, j Increased formation of heCIC structures in control and CD44-depleted PLC/PRF/5 cells. Cell-in-cell 1 (%) = numbers of PLC/PRF/5 cells in CICs/number of total PLC/PRF/5 cells; Cell-in-cell 2 (%) = numbers of internalized CCRF cells/number of total PLC/PRF/5 cells counted. Data are means ± SD of more than three images of 20× objective. n > 300 cells analyzed for each clone. k–m Overexpression of CD44 (k) inhibits heCIC formation (l, m) in A4S cells. Data are means ± SD of more than three images of 20× objective. n > 300 cells analyzed for each cell.