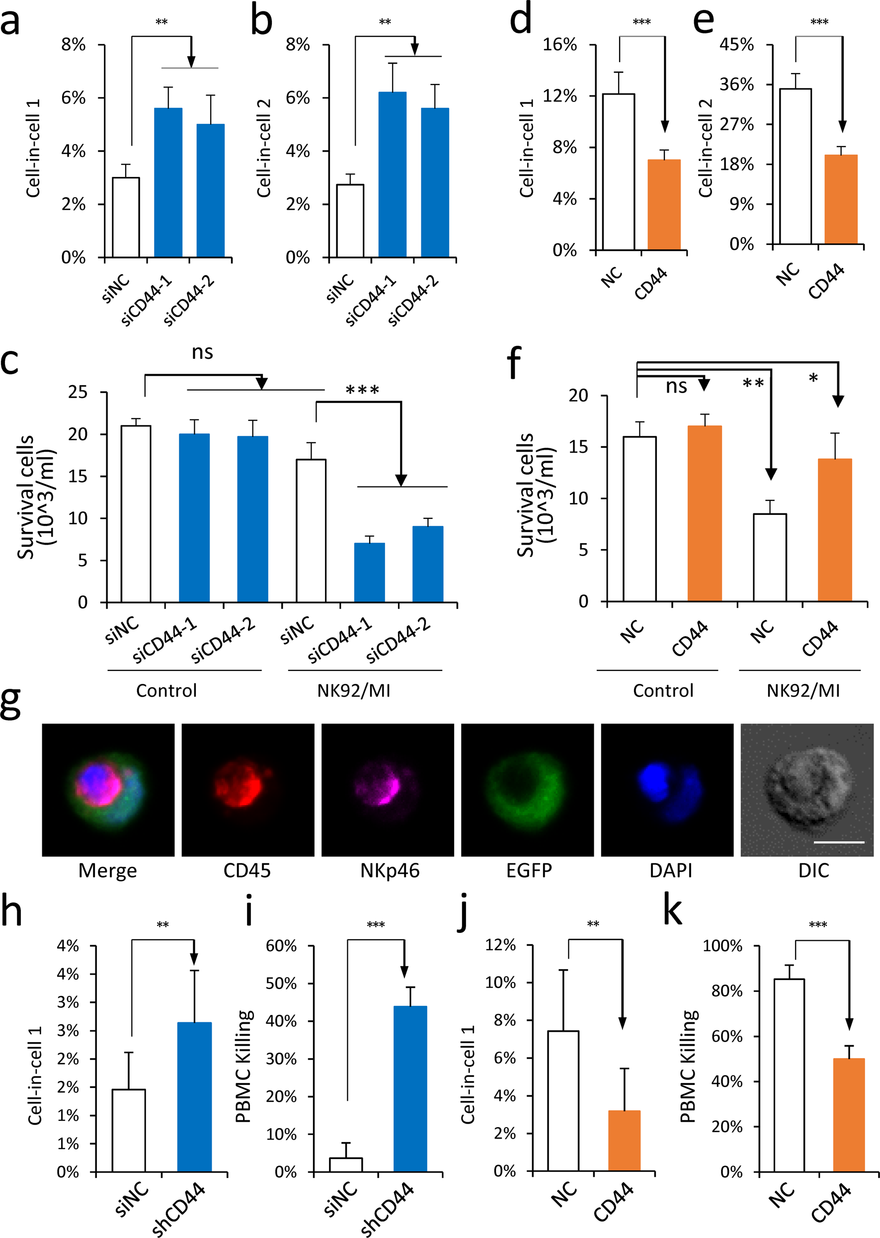
Fig. 5: CD44-inhibited heCIC formation and immune killing.
From: Cell-in-cell structure mediates in-cell killing suppressed by CD44

a, b CD44 knockdown in F6ft cells promoted NK92MI cell penetration to form heCIC structures (E/T = 1:1, 8 h co-culture). Data are means ± SD of more than three images of 20× objective. n > 300 cells analyzed for each clone. **P < 0.01. c CD44 knockdown in F6ft cells potentiated tumor cell killing by NK92MI cells (E/T = 1:1, 24 h co-culture) quantified by counting using a hemocytometer. Data are means ± SD of triplicate experiments. ***P < 0.001; ns, not significant. d, e Overexpression of CD44 in A4S cells NK92MI cell penetration to form heCIC formation (E/T = 1:1, 8 h co-culture). Data are means ± SD of more than three images of 20× objective. n > 300 cells analyzed for each clone. ***P < 0.001. f CD44 overexpression in A4S cells inhibited tumor cell killing by NK92MI cells (E/T = 1:1, 24 h co-culture) quantified by counting using a hemocytometer. Data are means ± SD of triplicate experiments. *P < 0.05, **P < 0.01; ns, not significant. g Representative images of heCIC structure formed between A4S cells (green) and PBMC-derived NK cells stained by antibodies against CD45 (red) and NKp46 (purple). Scale bar, 10 µm. h, i CD44 knockdown promoted heCIC formation (8 h co-culture) and tumor cell killing by PBMC-derived NK cells (24 h co-culture), (E/T = 1:1) quantified by counting using a hemocytometer. Data are means ± SD of triplicate experiments. **P < 0.01, ***P < 0.001. j, k CD44 overexpression inhibited heCIC formation (8 h co-culture) and tumor cell killing by PBMC-derived NK cells (24 h co-culture), (E/T = 1:1) quantified by counting using a hemocytometer. Data are means ± SD of triplicate experiments. **P < 0.01, ***P < 0.001.