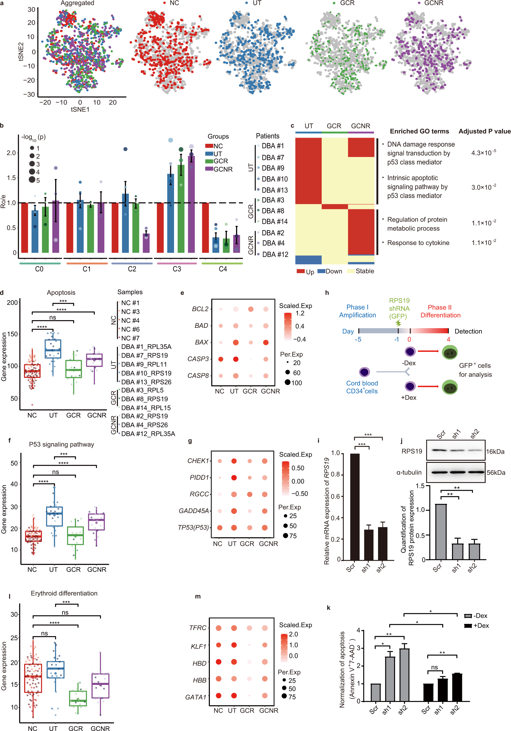
Fig. 3: Glucocorticoid treatment qualitatively improves the erythroid-primed C4 subpopulation by reducing apoptosis.
From: Decoding the pathogenesis of Diamond–Blackfan anemia using single-cell RNA-seq

a t-SNE visualization of aggregated cells (Aggregated), cells from the normal controls (NC, red) and cells from the individual DBA groups (UT, dark blue; GCR, green; GCNR, purple). b Bar plot showing the ratio of observed to expected numbers of cells (Ro/e) in each cluster of each group (NC, red; UT, dark blue; GCR, green; GCNR, purple). The colored dots indicate the individual patients and dot size represents log10 transformed P values (Chi-square test). Error bars represent the SEM. c Heatmap (left) showing the differentially expressed genes during C4 in the UT, GCR and GCNR groups compared with the NC counterparts. Upregulated genes, downregulated genes and genes without significant changes are indicated in red, blue and yellow, respectively. The right panel shows the enriched GO terms between NC and UT or GCNR. d Beeswarm plots depict the expression of the gene set of apoptosis. The controls and patients in each group are presented and have been individually color-coded. e Dot plots of representative apoptosis-associated genes across groups. The scaled expression value (Scaled.Exp) and percentage of expressing cells (Per.Exp) from each group are depicted. f Expression of the entire gene set of the P53 signaling pathway. g Dot plots of representative genes in the P53 signaling pathway across groups. The scaled expression value and percentage of expressing cells from each group are depicted. h Schematic illustrating the two-phase erythroid differentiation culture and lentiviral shRNA vector (containing a GFP expression cassette) infection of cord blood CD34+ HSPCs. Four days after initiation of the 2nd differentiation phase, GFP+ cells were sorted for further analyses. i The level of RPS19 mRNA detected using RT-qPCR in GFP+ cells infected with scrambled control (Scr) or RPS19 shRNA lentivirus (sh1 or sh2). ACTB serves as the internal control. j The upper panel shows RPS19 protein expression detected using Western blot in GFP+ cells infected with scrambled control (Scr) or RPS19 shRNA lentivirus (sh1 or sh2). α-tubulin serves as the loading control. The bottom panel indicates the corresponding quantification of RPS19 protein expression. k Bar graph showing the apoptotic level (measured by the percentage Annexin V+7-AAD− cells) in RPS19-depleted erythroid cells cultured with or without Dex, which was normalized to the scramble (Scr) control. l The expression of the entire gene set of erythroid differentiation across groups. m Dot plots of representative genes related to erythroid differentiation across groups. The scaled expression value and percentage of expressing cells from each group are depicted. For the bar graphs (i, j, k), results are presented as the mean ± SEM. P values were determined by Student’s t test. ***P < 0.001, **P < 0.01 and *P < 0.05; ns, no significance. n ≥ 3 independent experiments. For all the beeswarm plots (d, f, and l), the controls and patients in each group are presented and color-coded individually. Each dot represents the expression value for each single cell that was calculated by summing the log2 transformed UMI of every gene within the gene set. Diamonds represent mean expression values for each cluster, and boxes represent the median and quartiles. P values were determined by Wilcoxon rank sum test. ****P ≤ 0.0001 and ***P ≤ 0.001, ns, no significance. See also Supplementary Figs. S3, 4 and Supplementary Table S6.