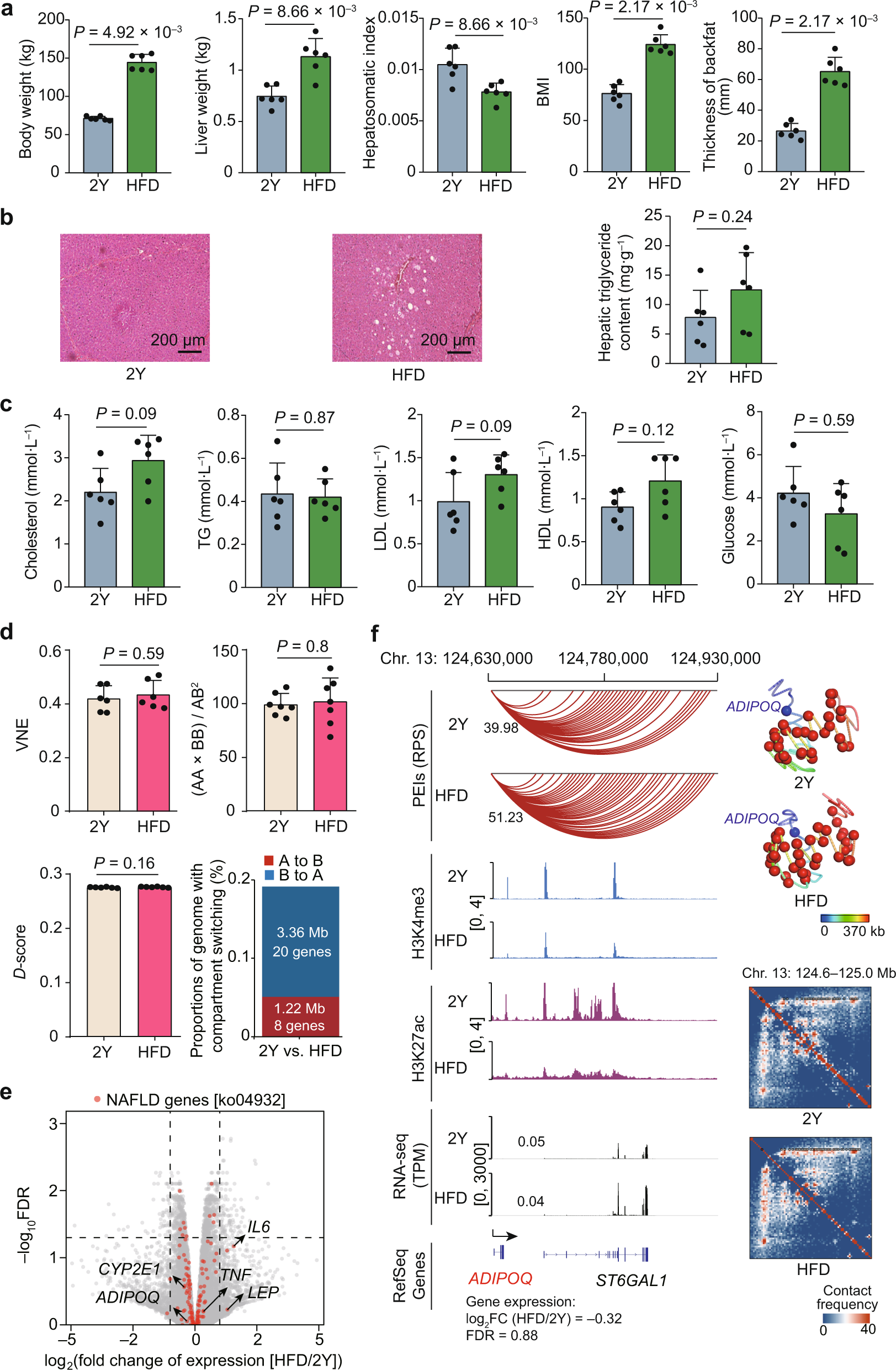
Fig. 7: Changes in phenotypes related to hepatic function, chromatin architecture, and gene expression as a response to liver metabolic stress in pigs.
From: Dynamic 3D genome reorganization during development and metabolic stress of the porcine liver

a Comparison of obesity-related phenotypes. b Representative H&E staining of paraffin sections and measurement of triglyceride contents in the liver. Data represent means ± SD. c Serum concentrations of five metabolic indicators. TG triglyceride, LDL low-density lipoprotein, HDL high-density lipoprotein. d Subtle alterations in chromatin architecture, reflected by VNE, compartmentalization strength, intra-TAD connectivity, and compartment switching. e Transcriptomic comparison between HFD- and normal diet-fed pig livers. Red dots represent the 126 NAFLD-related genes obtained from the KEGG pathway (ko04932). Five typical NAFLD markers are indicated. f Schematic representation of PEIs, 3D structural models, and Hi-C contact maps for ADIPOQ. Left: a schematic representation of PEIs, H3K4me3, and H3K27ac signals, and transcription. Right: 3D structural models and Hi-C contact maps of the corresponding genomic regions. Gene promoters and enhancers are shown as blue and red spheres, respectively.