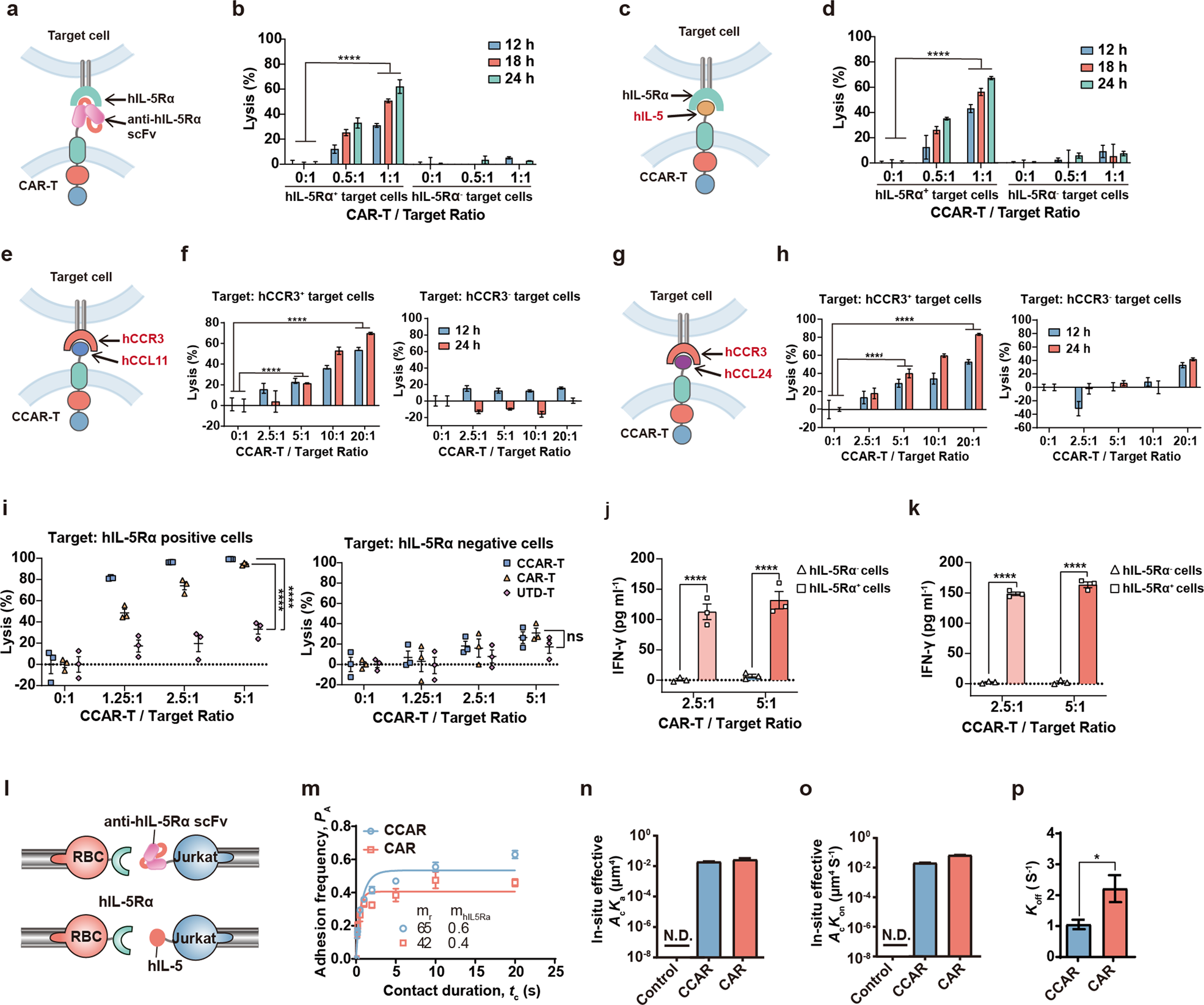
Fig. 1: Design, characterization, and comparison of eosinophil-targeting CCAR-T cells.

a Design of the anti-hIL-5RΞ± CAR-T cells using the scFv derived from human IL-5RΞ± mAb as the antigen-binding domain. b Cytotoxic activity of anti-hIL-5RΞ± CAR-T cells as determined by a bioluminescence assay using luciferase-expressing hIL-5RΞ±+ or hIL-5RΞ±β U2OS cells as target cells. Differences between the CAR-T cell-treated and control group were examined by the two-way ANOVA, ****Pβ<β0.0001. c Design of the hIL-5-anchored CCAR-T cells using human IL-5 as the antigen-binding domain. d Cytotoxic activity of hIL-5-anchored CCAR-T cells. Two-way ANOVA, ****Pβ<β0.0001. e Design of the hCCL11-anchored CCAR-T cells. f Cytotoxic activity of the CCL11-anchored CCAR-T cells against target cells. Two-way ANOVA, ****Pβ<β0.0001. g Design of the hCCL24-anchored CCAR-T cells. h Cytotoxic activity of the CCL24-anchored CCAR-T cells to target cells. Two-way ANOVA, ****Pβ<β0.0001. i Cytotoxic activity of anti-hIL-5RΞ± CAR-T cells or hIL-5-anchored CCAR-T cells from healthy human donors against hIL-5RΞ±+ U2OS cells. Two-way ANOVA, ****Pβ<β0.0001. UTD-T, un-transduced T cells. j, k The production of interferon-Ξ³ (IFN-Ξ³) in the supernatant of anti-hIL-5RΞ± CAR-T cells (j) or hIL-5-anchored CCAR-T cells (k) from healthy human donors after coculture with target cells for 24βh was determined by ELISA kit. Two-way ANOVA, ****Pβ<β0.0001. l Schematic diagram of the bio-membrane force probe assay for the adhesion frequency assay. m Binding specificities (Pa) of anti-hIL-5RΞ± CAR/hIL-5-anchored CCAR and hIL-5RΞ± as measured by adhesion frequency with different contact duration. n In-situ effective affinity (Acka) of the interaction between anti-hIL-5RΞ± CAR-hIL-5RΞ± or hIL-5-anchored CCAR-hIL-5RΞ± and hIL-5RΞ±. N.D., not detected. o In-situ effective on-rate (Ackon) of the anti-hIL-5RΞ± CAR-hIL-5RΞ± bond and the hIL-5-anchored CCAR-hIL-5RΞ± bond. p Average off-rate (koff) of the anti-hIL-5RΞ± CAR-hIL-5RΞ± bond and the hIL-5-anchored CCAR-hIL-5RΞ± bond. Two-tailed t-test, *Pβ<β0.05.