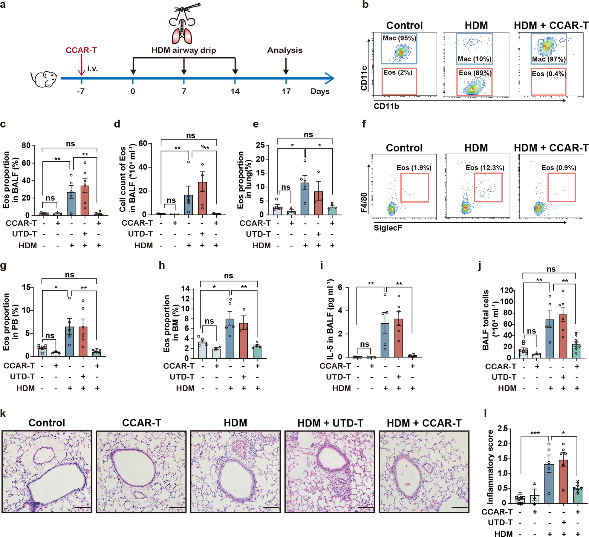
Fig. 4: IL-5-anchored CCAR-T cells eliminate eosinophils and protect against HDM-induced allergic airway inflammation in vivo.

a Timeline of mIL-5-anchored CCAR-T cells infusion, HDM-airway drip for allergic airway inflammation model, and sample analysis in BALB/c mice. i.v., intravenous administration. b Representative flow cytometry analysis of Eos proportion in BALF. BALF, bronchoalveolar lavage fluid. c Quantification of Eos proportion in BALF. Kruskal-Wallis test, ns, no significance, **Pβ<β0.01. d Cell count of Eos in BALF. Kruskal-Wallis test, **Pβ<β0.01. e Histogram of Eos proportion in lung tissue. Kruskal-Wallis test, *Pβ<β0.05. f Representative flow cytometry analysis of Eos proportion in PB. PB, peripheral blood. g Quantification of Eos proportion in PB. One-way ANOVA corrected with the Tukey method, *Pβ<β0.05, **Pβ<β0.01. h Histogram of Eos proportion in BM. BM, bone marrow. Kruskal-Wallis test, *Pβ<β0.05, **Pβ<β0.01. i The concentration of IL-5 in BALF was determined by CBA kit. CBA, Cytometric Bead Array. Two-tailed Mann-Whitney test, **Pβ<β0.01. j Cell count of BALF total cells by microscope. One-way ANOVA corrected with the Tukey method, **Pβ<β0.01. k Representative images of the pulmonary sections stained with H&E. Scale bars, 100βΞΌm. l Inflammation scores of the H&E-stained sections determined by semi-quantification. One-way ANOVA corrected with the Tukey method, *Pβ<β0.05, ***Pβ<β0.001.