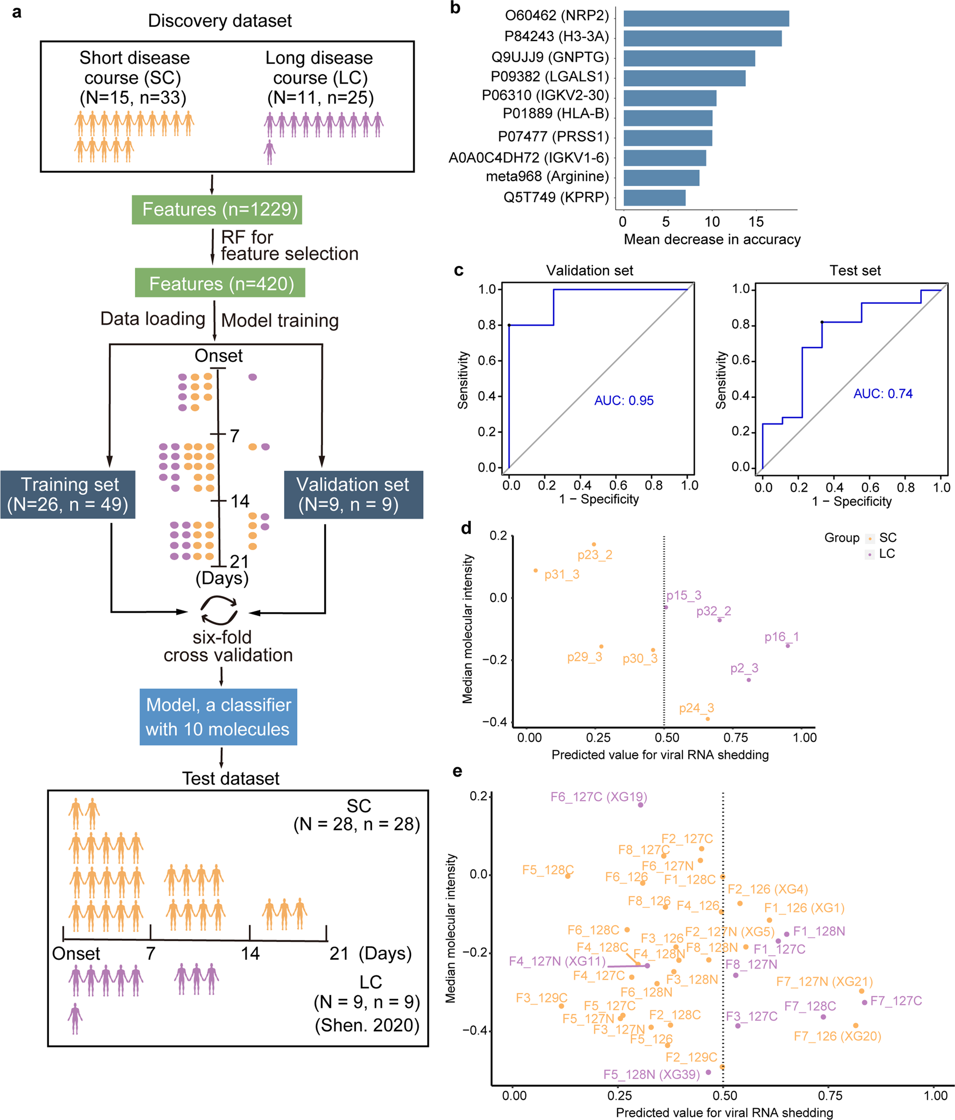
Fig. 6: Machine learning model for disease course prediction.
From: Enhanced inflammation and suppressed adaptive immunity in COVID-19 with prolonged RNA shedding

a Workflow for machine learning; RF random forest. b The top ten features selected by the machine learning model. c The ROC of validation dataset (left panel) and independent test dataset (right panel). d, e Performance of the model in the validation (d) and the independent test datasets (e). Orange represents the SC group and purple represents the LC group.