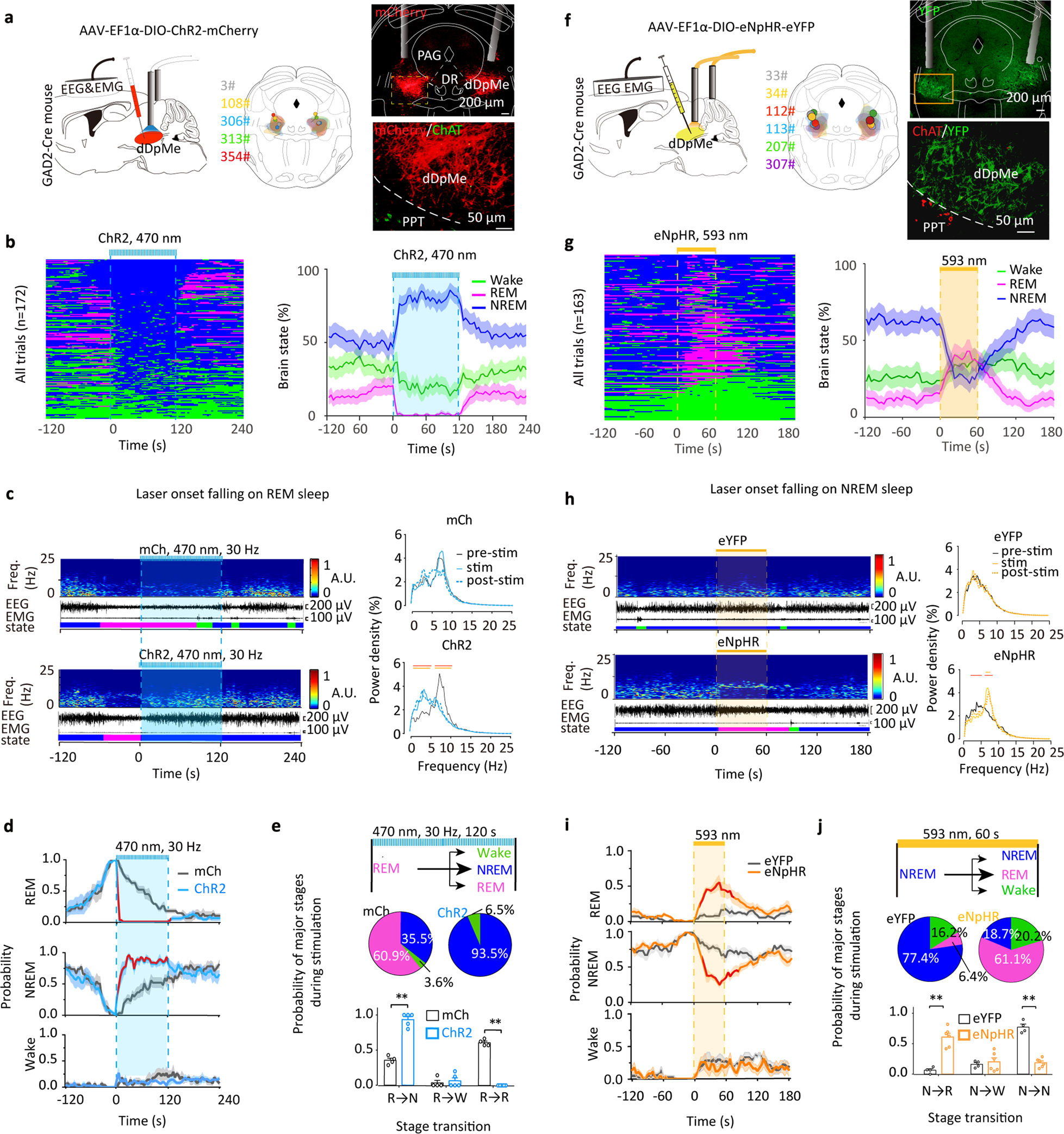
Fig. 2: dDpMeGABA neurons are essential for REM sleep suppression and REM-to-NREM transitions.
From: A cluster of mesopontine GABAergic neurons suppresses REM sleep and curbs cataplexy

a Schematic of optogenetic experiments with EEG/EMG recordings in a GAD2-IRES-Cre mouse with an AAV carrying Cre-dependent ChR2-mCherry injected into the dDpMe. Drawings of superimposed ChR2-mCherry-expressing sites with micropipette tips (n = 5, circles indicate tips and irregular shapes indicate expressing sites) and a typical fluorescent image representing the dDpMe labeled by ChR2-mCherry, dorsomedial to the ChAT-labeled PPT. b All trials (n = 172) and the probabilities of different brain states from five mice before, during, and after blue-light delivery (30 Hz, 120 s). c An example recording shows the EEG power spectrograms, EEG/EMG traces, and hypnograms after bilateral laser onset above the dDpMe in terms of REM sleep. Right, the power density of dDpMeGABA ChR2 and dDpMeGABA mCherry groups during different phases of laser stimulation from REM sleep (pre-stimulation, stimulation, and post-stimulation). d The probabilities of different brain states in GAD2-IRES-Cre mice after laser onset falling on REM sleep. The red lines indicate a statistical difference between the ChR2-mCherry and mCherry group (F(1,637)(REM) = 301.10, P < 0.001; F(1,637)(NREM) = 92.97, P < 0.001). e The pie charts and histograms show changes in brain states during laser stimulation initiated from different brain states (REM → NREM, P = 2.3 × 10−12; Wake→NREM, P = 7.9 × 10−9; ChR2-mCherry group, n = 5; mCherry group, n = 4). f Schematic of optogenetic experiments with EEG/EMG recordings of a GAD2-IRES-Cre mouse with Cre-dependent eNpHR-eYFP AAV injected into the dDpMe. Drawings of superimposed eYFP-expressing sites with the position of micropipette tips (n = 6) and typical fluorescent images in the dDpMe are shown, dorsomedial to the ChAT-labelled PPT (red). g All trials (n = 163) and the probabilities of different brain states from six mice before, during, and after constant 593-nm laser exposure. h Example recording of EEG power spectrograms, EEG/EMG traces, and hypnograms after bilateral laser stimulation above the dDpMe (593 nm, 60 s) in terms of NREM sleep. The power density of dDpMeGABA eNpHR and dDpMeGABA eYFP groups during different phases of laser onset falling on NREM sleep (pre-stimulation, stimulation, and post-stimulation). i The probabilities of different brain states in GAD2-IRES-Cre mice after laser onset falling on NREM sleep. The red lines indicate a significant difference between the eNpHR-eYFP or eYFP group (in NREM: F(1,608)(REM) = 174.4, P < 0.001; F(1,608)(NREM) = 130.2, P < 0.001). j Pie charts and histograms showing major states during laser stimulation initiated from different brain states, which were assessed by two-tailed t-tests: eNpHR-eYFP group, PNREM→REM = 9.0 × 10−6; eNpHR-eYFP group, n = 6; eYFP group, n = 4. Data represent means ± SEM. *P < 0.05, **P < 0.001. The red or yellow horizontal lines in power density analysis indicate a statistical difference between pre-stimulation, stimulation, or post-stimulation (P < 0.05, red for pre-stimulation and stimulation; yellow for pre-stimulation and post-stimulation, two-way ANOVA with posthoc of the Sidak’s multiple comparisons test). DR dorsal raphe.