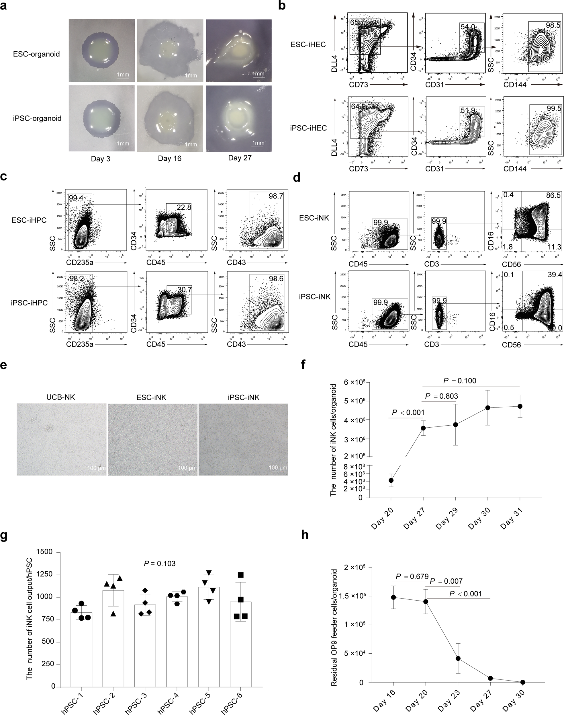
Fig. 2: Stepwise induction of iNK cells from LPM cells using organoid system.

a Organoid aggregate images at specified time points. b Immuno-phenotypes of hemogenic endothelial cells (iHECs, defined as CD73–DLL4+CD31+CD34+CD144+) on Day 9. c Immuno-phenotypes of hematopoietic progenitor cells (iHPCs, defined as CD235a–CD45+CD34+CD43+) on Day 16. d Immuno-phenotypes of iNK cells (CD45+CD3–CD56+CD16+/–) on Day 27. e The images of NK cells separated from organoid aggregates on Day 27. f The dynamic quantities of iNK cells (CD45+CD3–CD56+) at the indicated time points (n = 3 each group). g Statistics of yields of iNK cells (Day 27) induced from different hPSC lines. n = 4 each group. Data were collected from four batches of induction experiments using five human ESC lines (hPSC-1, hPSC-2, hPSC-3, hPSC-4, and hPSC-5) and one iPSC line (hPSC-6). One point represents the mean of iNK cell output from three repeats per batch induction experiment. h The residual OP9 feeder cells at the selected time points (n = 3 each group). Two-tailed independent t-test. Mann-Whitney U test (f), and one-way ANOVA (g).