Fig. 5: Persistence of neocortex expansion and increased cortical neuron numbers in adult cKIf/+ mice.
From: Human SERPINA3 induces neocortical folding and improves cognitive ability in mice

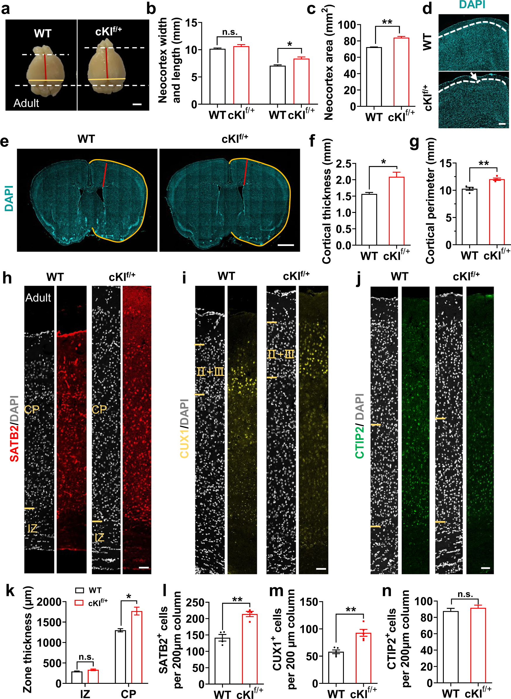
a Dorsal view of adult WT and cKIf/+ mouse brain. Orange and red lines illustrate the measurements of neocortex width and length. Scale bar, 2 mm. b, c Quantification for neocortex width, length and area (n = 3). d DAPI staining of adult WT and cKIf/+ mouse neocortex. Arrows indicate gyrification structures. The dashed white lines show the boundary of cortex. e Representative DAPI staining of adult WT and cKIf/+ mouse neocortex illustrating the measurements of cortical thickness (red) and perimeter (orange). Scale bar, 1 mm. f, g Quantification for cortical thickness (n = 3) and perimeter (n = 4) in the rostral part of adult WT and cKIf/+ mouse brain. h–j IF for SATB2, CUX1 and CTIP2, combined with DAPI staining of adult WT and cKIf/+ mouse neocortex. Scale bars, 50 μm. k Quantification for zone thickness of adult WT and cKIf/+ mouse neocortex (n = 3). l–n Quantification for SATB2+, CUX1+ and CTIP2+ neurons in a 200 µm-wide field of adult WT and cKIf/+ mouse neocortex (n = 4, 5, and 3). Two-tail unpaired t-test is used to analyze the data. n.s. no significant difference; P < 0.05 (*), P < 0.01 (**), P < 0.001 (***).