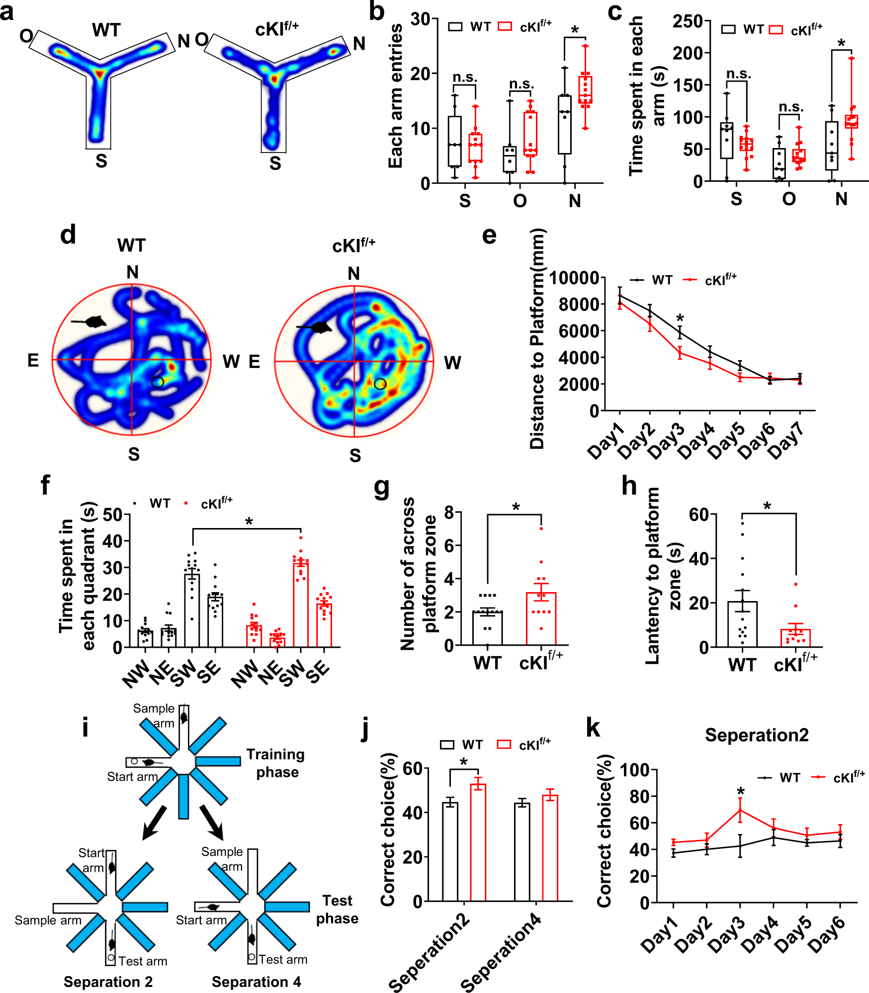
Fig. 6: Human SERPINA3 overexpression may improve learning and memory in mice.
From: Human SERPINA3 induces neocortical folding and improves cognitive ability in mice

a Representative trace track of WT and cKIf/+ mice in Y-maze test. Start arm(S), Old arm(O), New arm(N). b Quantification for the entries of each arm between WT and cKIf/+ mice in the Y-maze test (WT n = 8; cKIf/+ n = 13). c Quantification for the time spent in each arm between WT and cKIf/+ mice in the Y-maze test (WT n = 9; cKIf/+ n = 14). d Representative tracing path of WT and cKIf/+ mice in Morris water maze test. e Quantification for the distance to the platform during the training process (n = 13). f Quantification for time spent in each of the four quadrants of the water maze after the platform was removed following the initial 7 days of training (n = 13). g Quantification for number of across platform zone (WT n = 14; cKIf/+ n = 11). h Quantification for latency to platform zone (WT n = 14; cKIf/+ n = 11). i Schematic drawing of the DNMP-RAM test. j Quantification for the percentage of correct choice in separation 2 test and separation 4 test (WT n = 16; cKIf/+ n = 12). k Quantification for the percentage of correct choice between WT and cKIf/+ mice in separation 2 test (WT n = 15; cKIf/+ n = 11). Two-tail unpaired t-test is used to analyze the data. n.s. no significant difference. P < 0.05 (*), P < 0.01 (**), P < 0.001 (***).