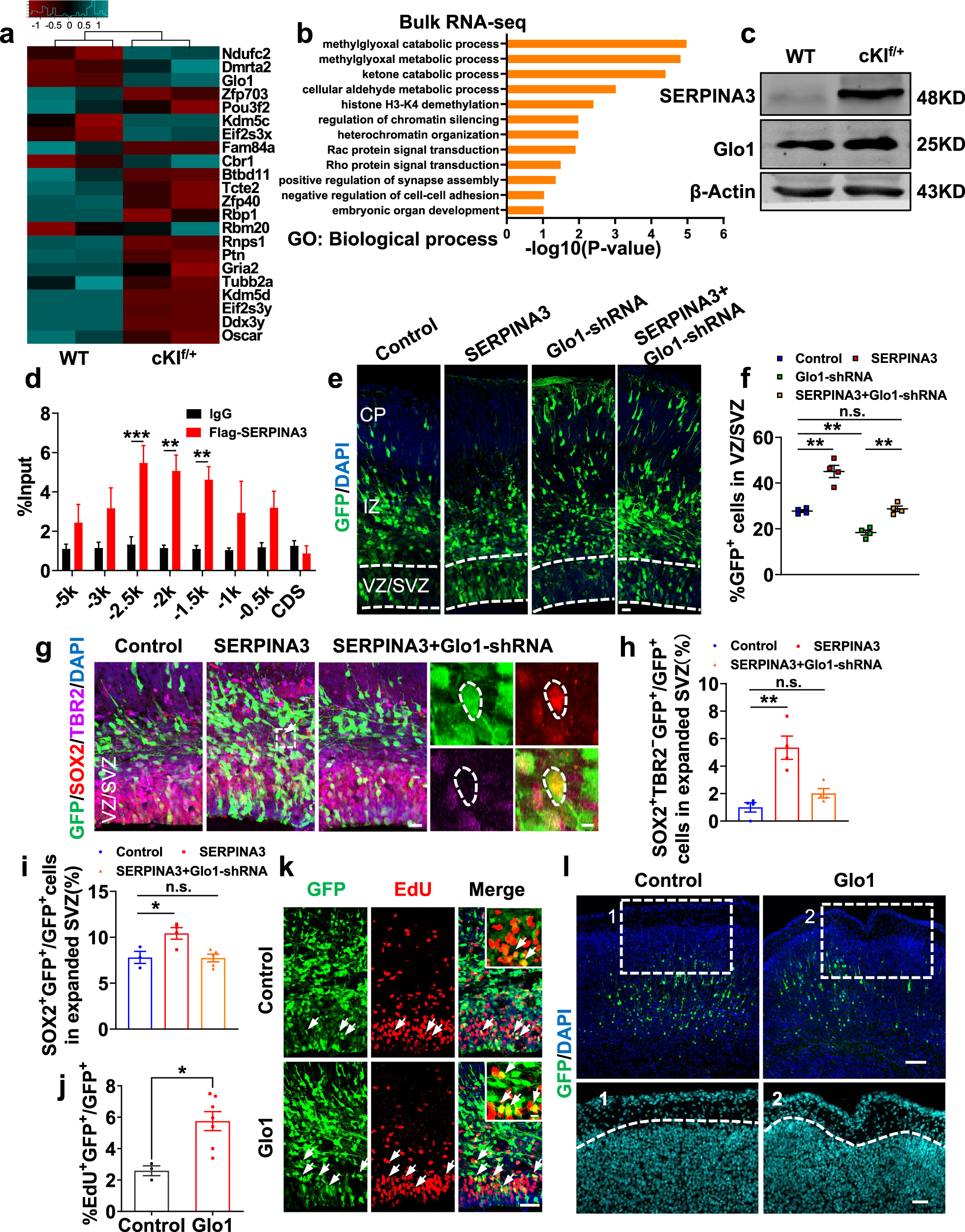
Fig. 7: SERPINA3 regulates cortical expansion through Glo1.
From: Human SERPINA3 induces neocortical folding and improves cognitive ability in mice

a Differential representation heatmap of the different expression genes. b Gene ontology analysis for regulated genes based on RNA-seq data in E15 cKIf/+ mice. c Western blot analysis for Glo1 in cortex of WT and cKIf/+ mice. β-actin was detected as loading control. d ChIP-qPCR analysis for SERPINA3 binding region in the Glo1 promoter (n = 3). e GFP+ cell distribution in E15.5 mice after IUE at E13.5. Scale bar, 20 μm. f Quantification for the percentage of GFP+ cells in VZ/SVZ (n = 4). g IF for SOX2 and TBR2 in E15.5 mice after IUE at E13.5. Outlined by dashed white lines, SOX2+TBR2− cells in expanded SVZ. Scale bars, 20 μm (left), 5 μm (right). h Quantification for the percentage of SOX2+TBR2− cells among GFP+ cells in expanded SVZ (n = 4). i Quantification for the percentage of SOX2+ cells among GFP+ cells in expanded SVZ (control n = 3; SERPINA3 n = 4; SERPINA3 + Glo1-shRNA n = 5). j Quantification for the percentage of EdU+ cells among GFP+ cells (control n = 3; Glo1 n = 7). k IF for EdU in E15.5 mice after IUE at E13.5. Higher magnification images show the EdU+GFP+ cell (arrow, top right). Scale bars, 50 μm, 10 μm (top right). l Staining for DAPI in P0 mice after IUE at E13.5. Images 1 and 2 (DAPI) are high-magnification images. Dashed white lines show the boundary of cortex. Scale bars, 100 μm (top), 50 μm (bottom). Two-tail unpaired t-test is used to analyze the data. n.s. no significant difference; P < 0.05 (*), P < 0.01 (**), P < 0.001 (***).