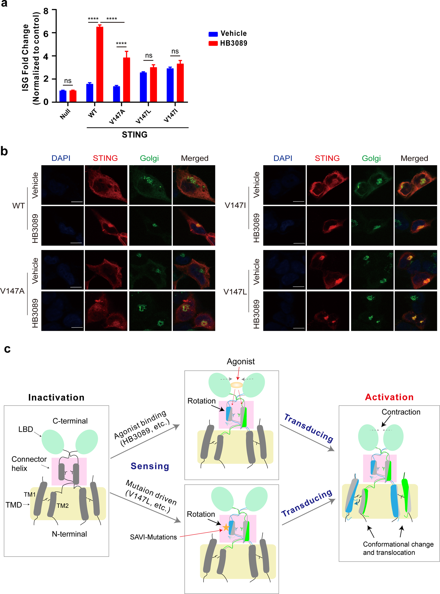
Fig. 6: The effect of the sidechain size of residue 147 on STING activation.

a The effects of the residue V147 mutations on HB3089-induced expression of the ISG reporter. Data are presented as the means ± SD of triplicate experiments, significance is determined with One-Way ANOVA test; ns, not significant, ****P < 0.0001. b The effects of the residue V147 mutation on the translocation of STING using confocal immunofluorescence assay. 293 T cells were stained with anti-STING to label STING (red), anti-GM130 (green) to label Golgi, and DAPI (blue) to label the nuclei. Scale bar: 10 μm. Representative images were shown from three independent experiments. c Schematic summarizing STING activation mechanism shared by HB3089 and SAVI-related mutant V147L. The connector helix senses the STING-activating signal including HB3089 binding (oval) or SAVI mutation (star) and rotates driving by the steric hindrance of the connector residues, which eventually leads to the significant contraction of the LBD and the conformational changes, especially TM1 revolution, of the TMD for STING activation. The connector and transmembrane helices in the inactive state are colored by grey for both monomers, while they are colored by blue and green for monomers respectively.