Fig. 4: Application of MM-seq in mammalian cell lines.
From: High-precision mapping reveals rare N6-deoxyadenosine methylation in the mammalian genome

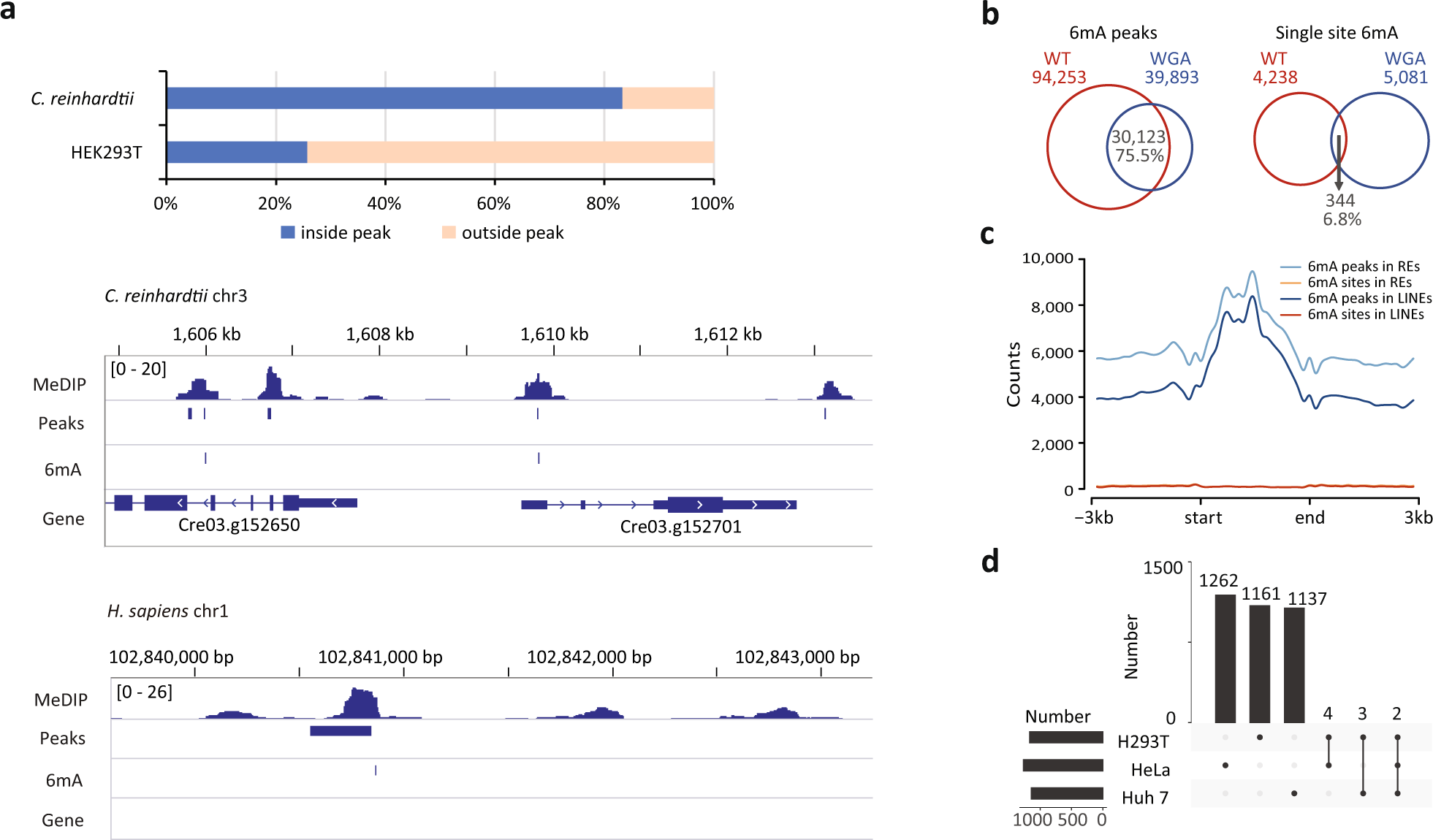
a The percentage of 6mA sites identified by MM-seq that fall within the 6mA peaks in C. reinhardtii and human HEK293T cells. The single-base 6mA sites and peaks are illustrated by IGV. b Venn diagrams showing 6mA peaks that were detected in HEK293T cells highly overlapped with those detected in WGA samples. c Accumulative distribution of the 6mA peaks and single-base 6mA sites at repetitive elements (REs) and LINEs. d Bar graph showing the total number of total 6mA sites that appear in each cell line and the total number of 6mA sites that are common between the cell lines as indicated by the dotted lines. Horizontal bars represent the total number of 6mA sites in each sample, and vertical bars with numbers represent the specific or common sites in one or more samples. The dotted lines indicate the site classification (specific or common).