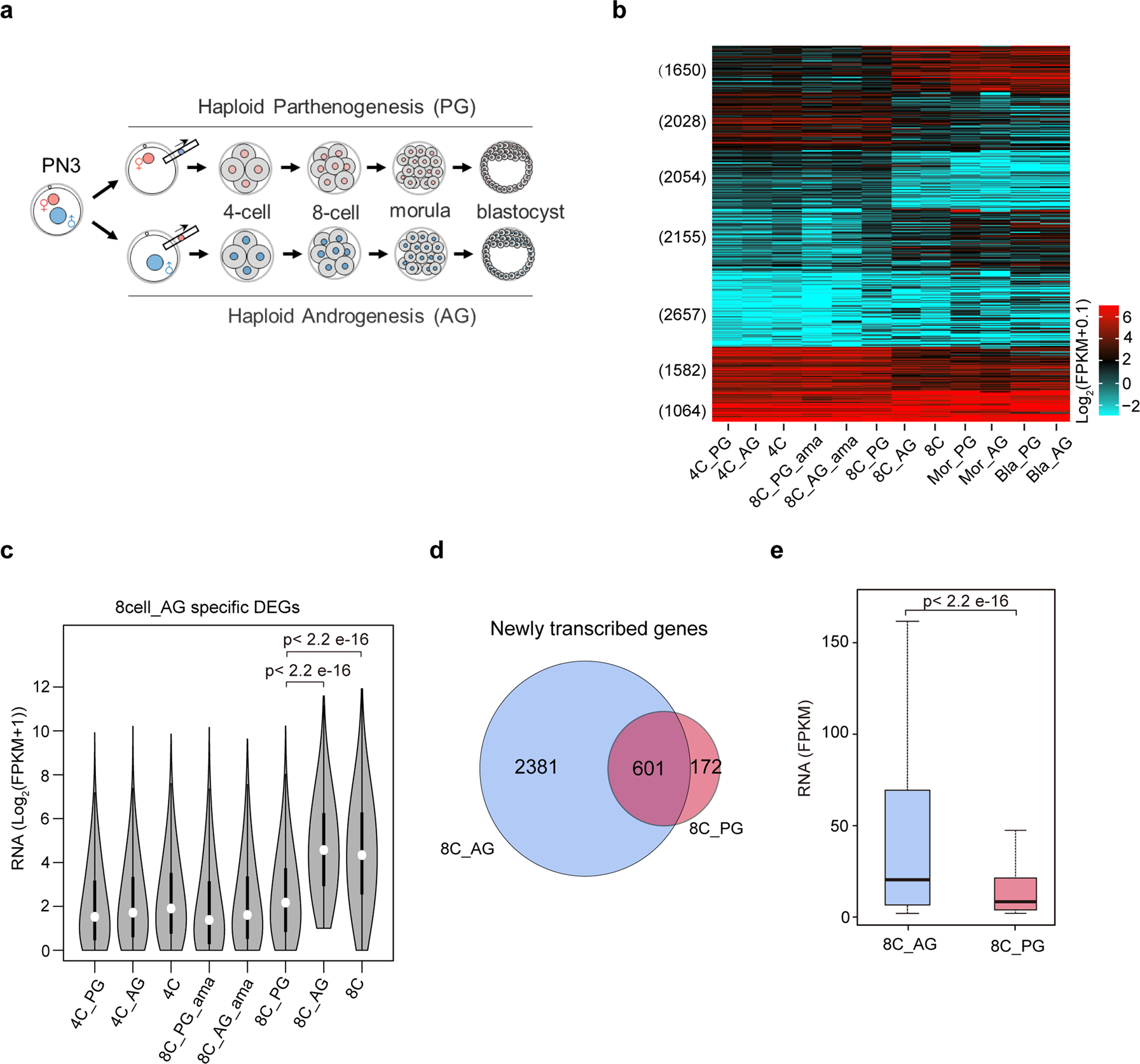
Fig. 1: Human ZGA is activated in AG embryos but delayed in PG embryos at the 8-cell stage.
From: Human zygotic genome activation is initiated from paternal genome

a Schematic of the generation of human haploid parthenogenetic (PG) and androgenetic (AG) embryos at early stages, which were used for RNA-seq. b Heatmap showing the expression levels of genes in human haploid embryos, α-amanitin (ama) treated haploid embryos and bi-parental embryos. The genes expressed at least one sample are clustered by k-means method. The gene number in each cluster is shown on the left. 4 C represents 4-cell embryos; 8 C represents 8-cell embryos; Mor represents morula; Bla represents blastocyst. c Violin plots comparing the expression levels of differential expressed genes (DEGs) with AG-specific expression at the 8-cell stage in the indicated human embryos. Wilcoxon rank sum test was used. d Venn diagram comparing the newly transcribed genes between PG and AG 8-cell embryos. The genes, whose expression levels are significantly higher at 8-cell stage comparing to 4-cell stage, are defined as newly transcribed genes. e Box plot comparing the expression levels of newly transcribed genes between AG and PG 8-cell embryos. Wilcoxon rank sum test was used.