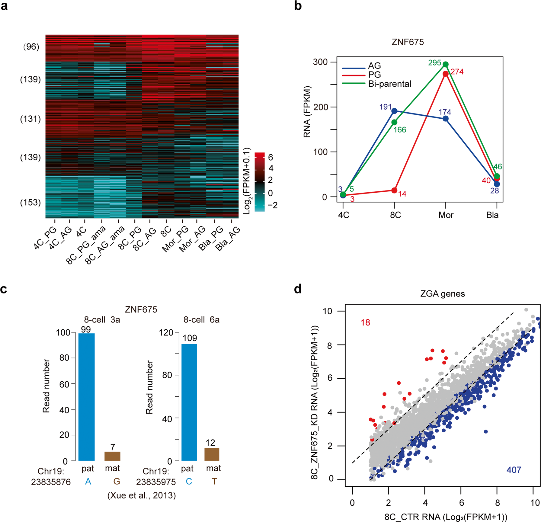
Fig. 2: Paternally expressed ZNF675 contributes to ZGA.
From: Human zygotic genome activation is initiated from paternal genome

a Heatmap showing the expression levels of transcription factors (TFs) in human haploid embryos, α-amanitin (ama) treated haploid embryos and bi-parental embryos. The TFs expressed at diploid 8-cell embryos are clustered by k-means method. b Plot showing the expression levels of ZNF675 in human haploid and bi-parental embryos. c Bar plot showing the read numbers for ZNF675 transcripts from paternal and maternal genomes in human bi-parental 8-cell embryos (samples 3a and 6a). The RNA-seq data are from35. The locations of SNPs, and the alleles at these SNP loci in maternal (mat) and paternal (pat) genomes are indicated. d Scatter plot showing the expression levels of ZGA genes between ZNF675 KD and control (CTR) 8-cell embryos. The genes upregulated in ZNF675 KD embryos are labeled in red, while the genes downregulated in ZNF675 KD embryos are labeled in blue. The numbers of ZGA genes belonging to DEGs are indicated.