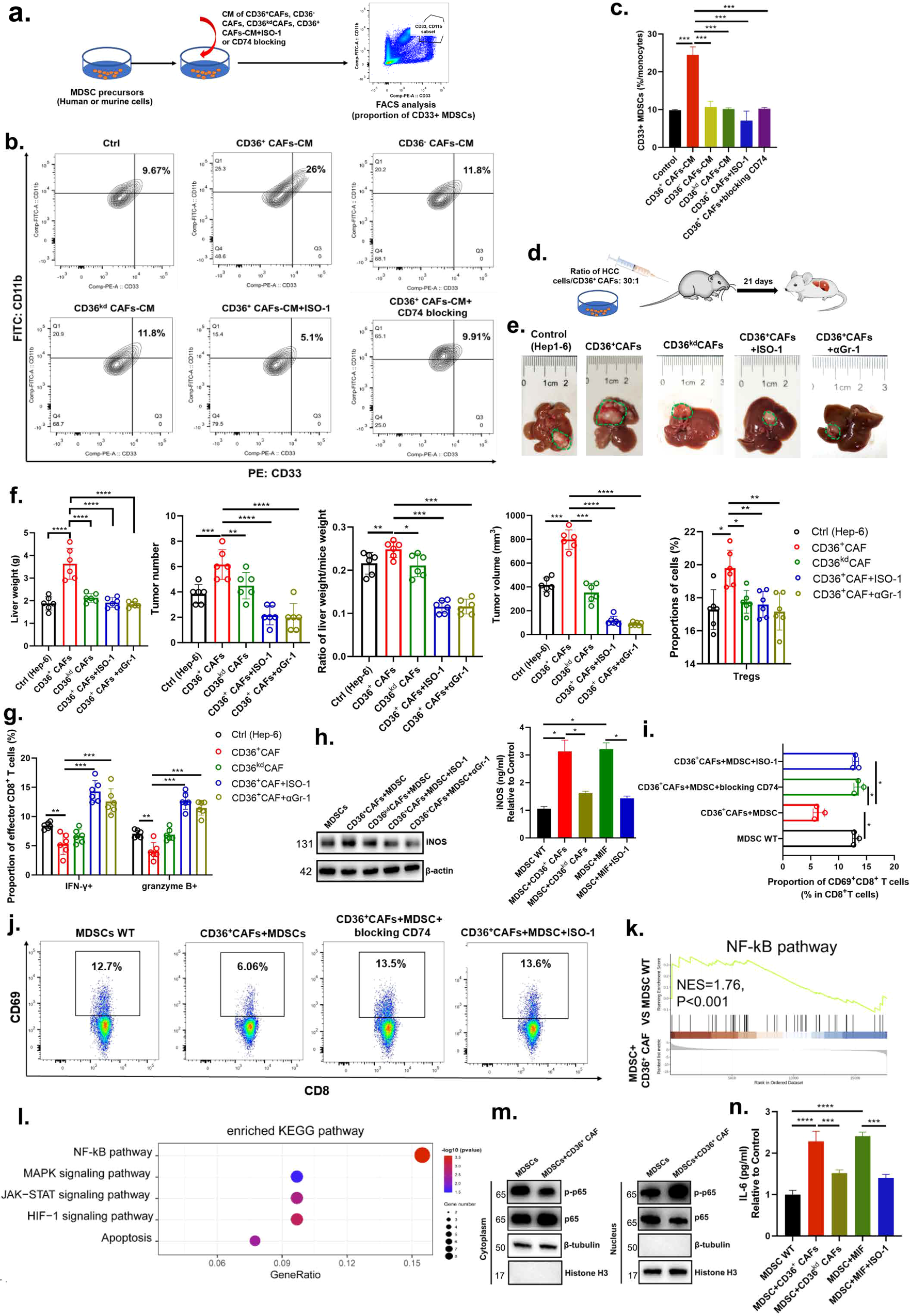
Fig. 5: CD36+ CAF-derived MIF potentiates the capacity of MDSCs to promote an immunosuppressive TME and tumor stemness via IL-6/STAT3 activation.

a The schematic diagram showed co-culture of MDSCs precursors with condition media (CM) of CD36+CAFs, CD36–CAFs, CD36kdCAFs, CD36+CAFs+ISO-1 or blocking CD74. b, c MDSC proportion was measured by flow cytometry when co-cultured with vehicle Ctrl, CD36+ CAFs, CD36– CAFs, CD36kd CAFs, a combination of CD36+ CAFs and MIF inhibitor ISO-1, or a combination of CD36+ CAFs and CD74 blocking agents. d The schematic diagram showed co-injection of tumor cells and CD36+CAFs at the ratio of 30:1 in orthotopic HCC model. e Representative images of HCC tumors from the orthotopic HCC model. f Liver weight, tumor numbers, tumor volume and ratio of liver weight and mice weight from the orthotopic HCC model. CAFs transduced with the empty lentiviral vector as a control. g The proportion of effector CD8+ T cells from different groups in the orthotopic HCC model. h The western blot and ELISA assays showed iNOS was evaluated in MDSCs-WT, CD36+CAFs+MDSCs, a combination of CD36+CAFs+MDSCs and ISO-1 or αGr-1. i, j The proportion of CD69+CD8+ T cells was evaluated in MDSCs-WT, CD36+CAFs+MDSCs, a combination of CD36+CAFs+MDSCs and ISO-1 or blocking CD74 by flow cytometry. k, l GSEA and KEGG analysis shows top pathways enriched in MDSC-CD36+CAF-CM vs MDSC-WT. m Western blotting experiment shows NF-kB pathway changes in MDSCs treating with CD36+ CAFs. n ELISA assay shows IL-6 secretion in MDSCs treating with CD36+ CAFs, CD36kd CAFs, MIF or a combination of MIF and ISO-1. Data shown as mean ± S.E.M., one-way ANOVA following multiple comparison test was used, ***P < 0.001, **P < 0.01, *P < 0.05, and ns not significant.